Лабораторная работа 1, 2: Исследование линенйных систем автоматического управления вариант 10
Описание
Лабораторная работ 1
Исходные данные:
Вариант № 10
Задание 1
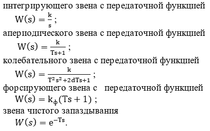
Получить переходные функции (реакцию на единичное ступенчатое воздействие L(t)) типовых звеньев:
Задание 2
Получить графики характеристик апериодического и колебательного звеньев, используя для этого гармонический входной сигнал с амплитудой Авх= 1 и частотами ωi: 0,05/T; 0,1/Т; 0,2/T; 1/T; 5/Т; 10/T; 20/T, где ωi- круговая частота, рад/с; Т - постоянная времени звена, с.
Лабораторная работа 2
Исходные данные:
Задание:
![]()
Исходные данные:
Вариант № 10
| Номер варианта | k | T, с | d |
| 10 | 0,5 | 1 | 0,5 |
Задание 1
Получить переходные функции (реакцию на единичное ступенчатое воздействие L(t)) типовых звеньев:
Задание 2
Получить графики характеристик апериодического и колебательного звеньев, используя для этого гармонический входной сигнал с амплитудой Авх= 1 и частотами ωi: 0,05/T; 0,1/Т; 0,2/T; 1/T; 5/Т; 10/T; 20/T, где ωi- круговая частота, рад/с; Т - постоянная времени звена, с.
Лабораторная работа 2
Исходные данные:
| Номер варианта | k1 | k2 | k3 | T, с | d |
| 10 | 8 | 100 | 0,02 | 0,1 | 0,8 |

Характеристики лабораторной работы
Учебное заведение
Семестр
Вариант
Просмотров
16
Размер
516,6 Kb
Список файлов
ЛР1.docx
ЛР2.docx
Комментарии
Нет комментариев
Стань первым, кто что-нибудь напишет!
МТУСИ
prototir31
















