Для студентов МГТУ им. Н.Э.Баумана по предмету Теория функций комплексного переменного (ТФКП)Ряды ФурьеРяды Фурье
4,92523627
2022-06-142024-09-10СтудИзба
ДЗ 3: Ряды Фурье вариант 18
-62%
Описание

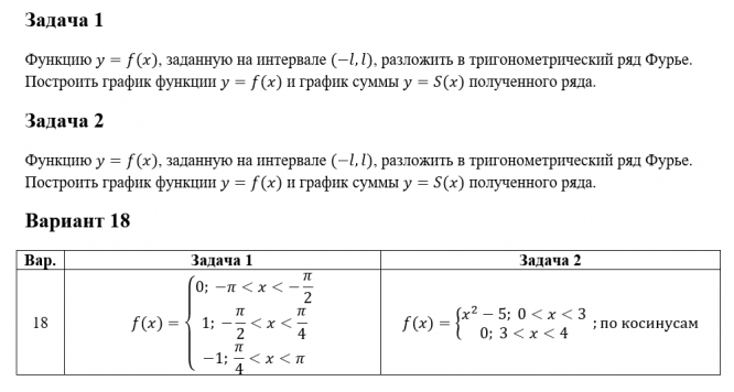
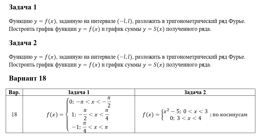
Задача 1 Функцию y=f(x), заданную на интервале (-l,l), разложить в тригонометрический ряд Фурье. Построить график функции y=f(x) и график суммы y=S(x) полученного ряда. Задача 2 Функцию y=f(x), заданную на интервале (-l,l), разложить в тригонометрический ряд Фурье. Построить график функции y=f(x) и график суммы y=S(x) полученного ряда. Вариант 18 Вар.Задача 1Задача 2 18f(x)={█(0; -π<x<-π/2@1; -π/2<x<π/4@-1; π/4<x<π)┤f(x)={█(x^2-5; 0<x<3@0; 3<x<4)┤ ;по косинусам .
Характеристики домашнего задания
Учебное заведение
Семестр
Номер задания
Вариант
Просмотров
46
Качество
Фото печатных листов
Размер
160,3 Kb
Список файлов
Ряды Фурье.pdf

Вам все понравилось? Получите кэшбэк - 40 рублей на Ваш счёт при покупке. Поставьте оценку и напишите положительный комментарий к купленному файлу. После Вы получите деньги на ваш счет.