Для студентов МГТУ им. Н.Э.Баумана по предмету Теория функций комплексного переменного (ТФКП)Операционное исчислениеОперационное исчисление
5,0054
2021-06-132021-06-13СтудИзба
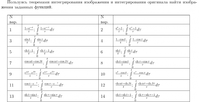
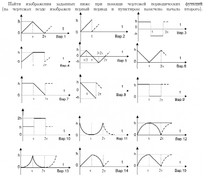
ДЗ 2: Операционное исчисление вариант 14
Описание
Характеристики домашнего задания
Учебное заведение
Семестр
Номер задания
Вариант
Теги
Просмотров
108
Размер
1,56 Mb
Список файлов
pdf24_merged (3).pdf
Комментарии
Нет комментариев
Стань первым, кто что-нибудь напишет!
МГТУ им. Н.Э.Баумана
alicecrystal


















