Для студентов МГТУ им. Н.Э.Баумана по предмету Теоретическая механикаДинамика материальной точкиДинамика материальной точки
5,0052
2023-10-012024-09-03СтудИзба
ДЗ 1: Динамика материальной точки вариант 2
-66%
Описание
Вариант 2 – ДЗ №1 - Динамика материальной точки
Зачтено на максимальный балл 💥 💥 💥
Спасибо за покупку 🥰🥰 🥰
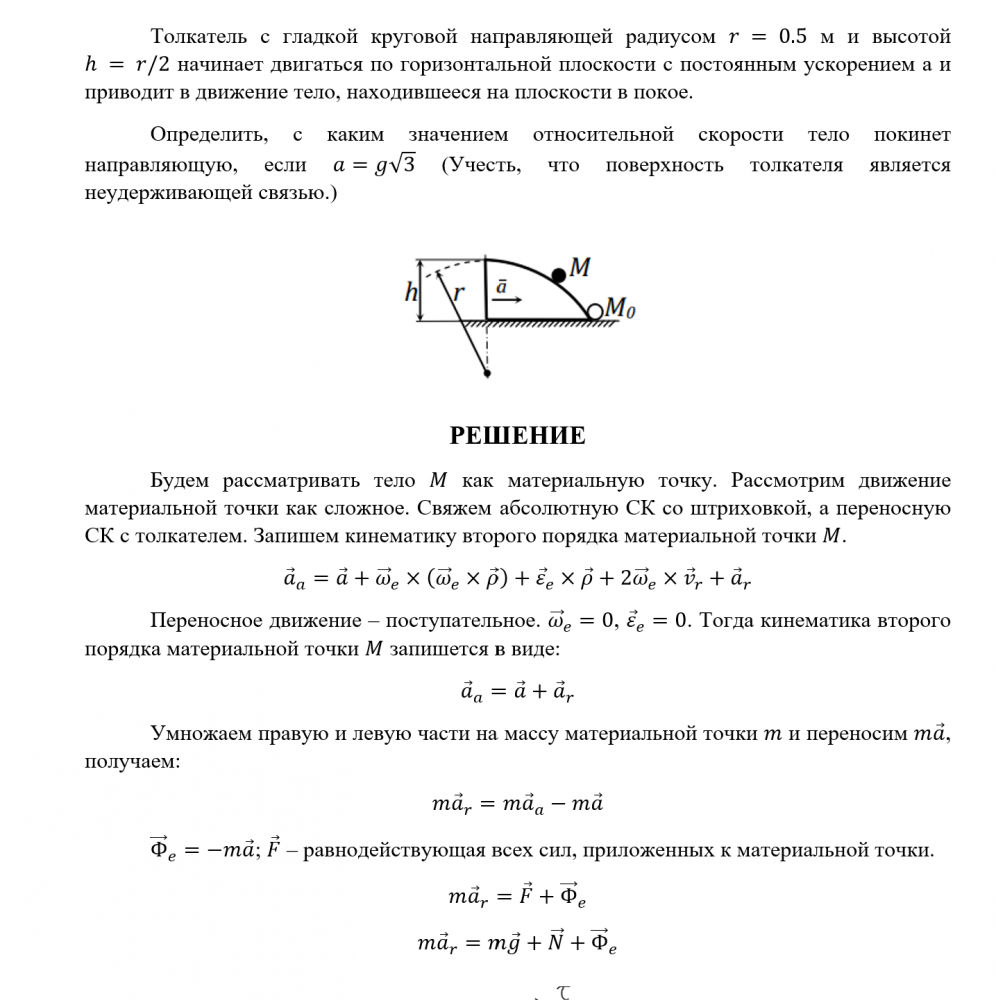
Условие:Толкатель с гладкой круговой направляющей радиусом r = 0,5 м и высотой h = r/2 начинает двигаться по горизонтальной плоскости с постоянным ускорением а и приводит в движение тело, находившееся на плоскости в покое
Определить, с каким значением относительной скорости тело покинет направляющую, если а=g 3 (Учесть, что поверхность толкателя является неудерживающей связью.)

Характеристики домашнего задания
Предмет
Учебное заведение
Семестр
Номер задания
Вариант
Программы
Просмотров
151
Размер
54,49 Kb
Список файлов
Teormekh_dz5.docx

Друзья, спасибо за доверие! Если вам понравилась работа – поставьте 5⭐ и напишите отзыв. Это поможет другим студентам, а мне даст силы делать ещё больше качественных материалов для вас 🔥