Для студентов МГТУ им. Н.Э.Баумана по предмету Теоретическая механикаПлоская и пространственная статикаПлоская и пространственная статика
5,0056
2023-05-132025-02-07СтудИзба
Вариант 3 - Дз-4 "Плоская и пространственная статика" - 4 задачи
ДЗ 4: Плоская и пространственная статика вариант 3
-25%
Описание
Типовой расчет по теоретической механике, "Статика", 4 задачи, зачтено
Задача 1:
Задача 2:
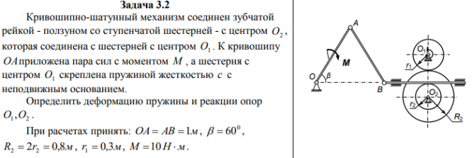
Задача 3:
Задача 4:
Показать/скрыть дополнительное описание
Задача 1:








Типовой расчет по теоретической механике МГТУ домашнее задание 2 3 семестр.
Характеристики домашнего задания
Предмет
Учебное заведение
Семестр
Номер задания
Вариант
Просмотров
123
Качество
Фото рукописных листов
Размер
3,57 Mb
Список файлов
Вариант 3 Статика 315.pdf

Спасибо за покупку! Я буду очень рад, если поставишь справедливую оценку купленному файлу :3 Ищи больше работ в моём профиле, там много нужного тебе!