Для студентов МГТУ им. Н.Э.Баумана по предмету Теоретическая механикаКинематика сложного движения точкиКинематика сложного движения точки
5,005532
2023-04-102025-05-09СтудИзба
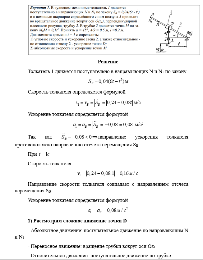
ДЗ 3: Кинематика сложного движения точки вариант 1
-66%
Описание
Зачтено на максимальный балл 🎁🎁
При покупке оставьте комментарии и Вы можете получить подарок!! 🎁 🎁 🎁 🎁В файле есть полное решение ДЗ 🔥 😍

Характеристики домашнего задания
Предмет
Учебное заведение
Семестр
Номер задания
Вариант
Программы
Просмотров
499
Качество
Идеальное компьютерное
Размер
705,6 Kb
Список файлов
Вариант 1.pdf
Вариант 1.docx

Ваше удовлетворение является нашим приоритетом, если вы удовлетворены нами, пожалуйста, оставьте нам 5 ЗВЕЗД и позитивных комментариев. Спасибо большое!. Смотрите файлы в моем профиле, там есть много полезных !
Комментарии

Отзыв
топ

Отзыв
все хорошо