ДЗ 2: Кинематика плоского движения твердого тела вариант 10
Описание




Кинематика плоского движения твёрдого тела
Каждый вариант курсового задания содержит одну задачу. Рассматриваемая в заданиимеханическая система имеет две степени свободы. Для каждого варианта заданы законыдвижения двух звеньев или одного звена и точки другого звена или нити.
На схемах механизмов указаны начала и положительные направления отсчета величин, определяющих законы движения. Законы движения справедливы в пределах отрезка времени , который содержит и расчетный момент времени .Схемы механических систем изображены на рисунках для расчетного момента времени .
Для момента времени требуется:
1) определить скорости и ускорения точек A, B,C, угловые скорости и ускорения всех звеньев механизмов; по векторным формулам построить многоугольники скоростей и ускорений точек;
2) найти положение мгновенного центра скоростей (МЦС) звеньев механизма и мгновенного центра ускорений (МЦУ) звена 2, с их помощью проверить правильность нахождения скорости и ускорения точки B ;
3) нанести на рисунок механизма векторы скоростей и ускорений точек A, B,C, обозначить круговыми стрелками направления угловых скоростей и ускорений звеньев;
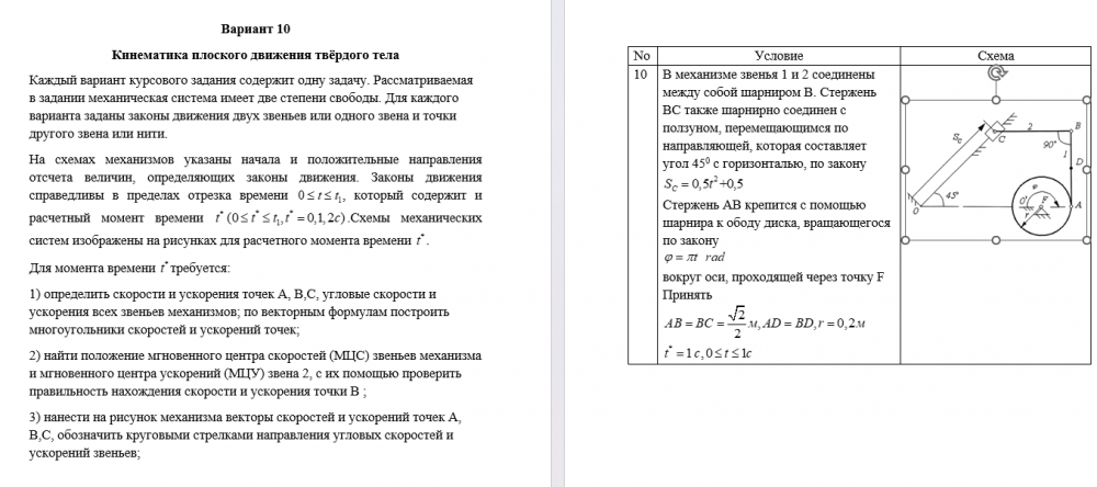
В механизме звенья 1 и 2 соединены
между собой шарниром В. Стержень ВС также шарнирно соединен с ползуном, перемещающимся по направляющей, которая составляет угол 450 с горизонталью, по закону
Стержень АВ крепится с помощью
шарнира к ободу диска, вращающегося
по закону
вокруг оси, проходящей через точку F
Принять
Кинематика плоского движения твёрдого тела Каждый вариант курсового задания содержит одну задачу. Рассматриваемая в задании механическая система имеет две степени свободы. Для каждого варианта заданы законы движения двух звеньев или одного звена и точки другого звена или нити. На схемах механизмов указаны начала и положительные направления отсчета величин, определяющих законы движения. Законы движения справедливы в пределах отрезка времени , который содержит и расчетный момент времени .Схемы механических систем изображены на рисунках для расчетного момента времени . Для момента времени требуется: 1) определить скорости и ускорения точек A, B,C, угловые скорости и ускорения всех звеньев механизмов; по векторным формулам построить многоугольники скоростей и ускорений точек; 2) найти положение мгновенного центра скоростей (МЦС) звеньев механизма и мгновенного центра ускорений (МЦУ) звена 2, с их помощью проверить правильность нахождения скорости и ускорения точки B ; 3) нанести на рисунок механизма векторы скоростей и ускорений точек A, B,C, обозначить круговыми стрелками направления угловых скоростей и ускорений звеньев В механизме звенья 1 и 2 соединены между собой шарниром В.
Стержень ВС также шарнирно соединен с ползуном, перемещающимся по направляющей, которая составляет угол 450 с горизонталью, по закону Стержень АВ крепится с помощью шарнира к ободу диска, вращающегося по закону вокруг оси, проходящей через точку F Принять.
Характеристики домашнего задания
Список файлов
