Для студентов МГТУ им. Н.Э.Баумана по предмету Теоретическая механикаКинематика сложного движения точкиКинематика сложного движения точки
4,97514495
2022-04-262025-02-07СтудИзба
ДЗ 3: Кинематика сложного движения точки вариант 4
-43%
Описание
Типовой расчет по теоретической механике, "Кинематика сложного движения точки", зачтено
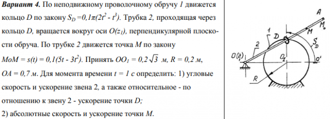
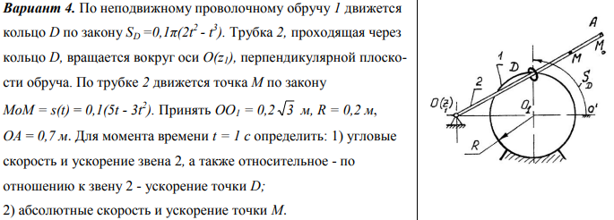
Условие:
Пример решения:
![]()
Условие:


Характеристики домашнего задания
Предмет
Учебное заведение
Семестр
Номер задания
Вариант
Просмотров
38
Качество
Фото рукописных листов
Размер
413,94 Kb
Список файлов
Вариант 4 Кинематика сложного 474.pdf

Спасибо за покупку! Я буду очень рад, если поставишь справедливую оценку купленному файлу :3 Ищи больше работ в моём профиле, там много нужного тебе!