Для студентов МГТУ им. Н.Э.Баумана по предмету Теоретическая механикаОбщие теоремы динамикиОбщие теоремы динамики
5,0051
2021-01-262024-12-23СтудИзба
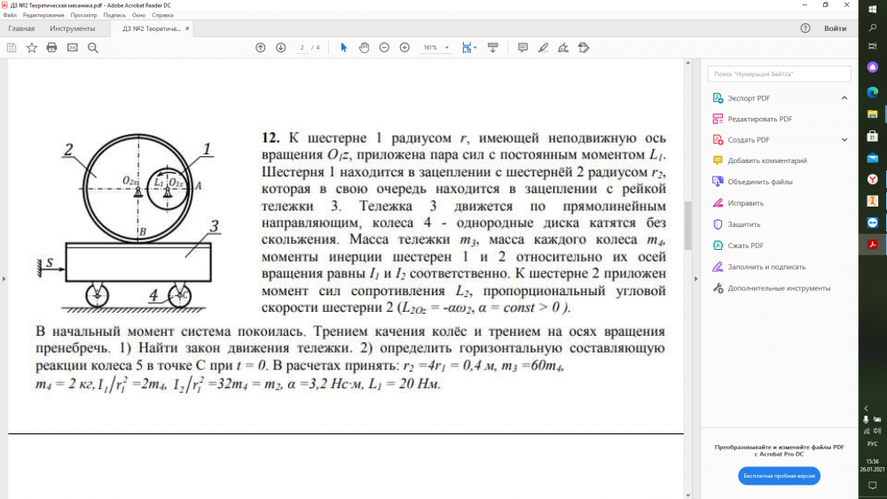
ДЗ 2: Общие теоремы динамики вариант 12
Описание
Характеристики домашнего задания
Предмет
Учебное заведение
Семестр
Номер задания
Вариант
Теги
Просмотров
60
Размер
298,75 Kb
Список файлов
ДЗ №2 Теоретическая механика.pdf
Комментарии
Нет комментариев
Стань первым, кто что-нибудь напишет!

МГТУ им. Н.Э.Баумана
nem4ura

















