Для студентов МГТУ им. Н.Э.Баумана по предмету Теоретическая механикаУравнения Лагранжа 2-го родаУравнения Лагранжа 2-го рода
5,0052
2020-12-172020-12-17СтудИзба
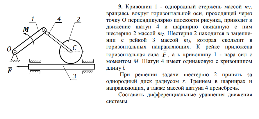
ДЗ 3: Уравнения Лагранжа 2-го рода вариант 9
Описание
Характеристики домашнего задания
Предмет
Учебное заведение
Семестр
Номер задания
Вариант
Теги
Просмотров
80
Размер
484,28 Kb
Список файлов
Ур-я Лагранжа.pdf
МГТУ им. Н.Э.Баумана


















