Для студентов МФПУ «Синергия» по предмету Статистические методы обработки данныхСтатистические методы обработки данных Темы 1-13, итоговый, компетентностный тестСтатистические методы обработки данных Темы 1-13, итоговый, компетентностный тест
5,00522
2024-04-162025-01-29СтудИзба
🔥 База ответов на ВСЕ тесты по Статистические методы обработки данных СИНЕРГИЯ 🔥
Ответы к заданиям 1-13, Итоговый: Статистические методы обработки данных Темы 1-13, итоговый, компетентностный тест
Описание
ИТОГОВЫЙ ТЕСТ - крупная база ответов 🔥 Статистические методы обработки данных 🔥 С помощью данной коллекции вы 100% сдадите ЛЮБОЙ тест.
➡️ Много готовых практик для разных направлений! ⬅️
➡️ ‼️ Готовые базы ответов на ВСЕ предметы в Синергии ☢️ ⬅️
➡️ ✔️ Отдельные ответы на вопросы 💯 ⬅️
➡️ Помощь с НИР (научно-исследовательской работой) ⭐
⛏️ Помощь с ЛЮБОЙ практикой ⬅️
Жми на нужную ссылку! Показать/скрыть дополнительное описание
➡️ Много готовых практик для разных направлений! ⬅️
➡️ ‼️ Готовые базы ответов на ВСЕ предметы в Синергии ☢️ ⬅️
➡️ ✔️ Отдельные ответы на вопросы 💯 ⬅️
➡️ Помощь с НИР (научно-исследовательской работой) ⭐
⛏️ Помощь с ЛЮБОЙ практикой ⬅️
Жми на нужную ссылку! Показать/скрыть дополнительное описание
Купить ответы на предмет Статистические методы обработки данных.
Список вопросов
Проводится измерение: «Воинское звание (рядовой, ефрейтор, сержант, лейтенант, капитан) как мера продвижения по службе». Определите, в какой шкале (наименований, порядка, интервалов, отношений) проводится это измерение.
Ниже приведены полученные результаты для t-критерия Стьюдента (сравнивались параметры курсантов 1 и 2 курсов). Значение t-критерия Стьюдента (при n = 34): 1) Адаптация – 0,15003. 2) Самопринятие – 0,703127. При помощи таблиц критических значений для t-критерия Стьюдента определите, существуют ли значимые различия между параметрами адаптации курсантов 1 и 2 курсов (р) по таким параметрам, как адаптация и самопринятие (при n = 34). Какой вывод можно сделать о статистической значимости полученных различий?
Для того чтобы понять, значимы ли различия в выборках, психолог может исследовать гендерные различия – например, сравнить результаты восприятия цвета мужчинами и женщинами воспользовавшись при этом методами … обработки
Колоколообразная кривая, вершина которой соответствует среднему значению признака, а слева и справа она симметрична, называется
Параметрическими критериями называют такие критерии, которые …
Ниже приведены полученные результаты для t-критерия Стьюдента, сравнивались параметры курсантов 1 и 2 курсов. Значение t-критерия Стьюдента (при n = 34). 1) Принятие других – 2,974496. 2) Стремление к доминированию – 2,044078. При помощи таблиц критических значений для t-критерия Стьюдента определите, существуют ли значимые различия между параметрами адаптации курсантов 1 и 2 курсов (р) по таким параметрам, как принятие других и стремление к доминированию (при n = 34). Какой вывод можно сделать о статистической значимости полученных различий?
При измерениях по … вся совокупность признаков расчленяется на множества, связанные между собой отношениями типа «больше – меньше», «сильнее – слабее»
К универсальным этическим нормам следует отнести … (укажите 3 варианта ответа)
Вы планируете психологическое исследование, направленное на определение уровня конфликтности женатых мужчин возраста 20–30 лет. Вам нужно сформировать выборку вашего исследования. Кто будет вашей экспериментальной группой, а кто – контрольной группой?
Использование метода метафоры относится к …
Проставление рангов предполагает U-критерий …
Если известно, что вчера дневная температура воздуха была +10 0С, а сегодня +5 0С,
данные представлены в …
данные представлены в …
Дедукция – это …
Проводятся исследования, посвященные изучению учебной мотивации школьников и разных факторов, влияющих на эту мотивацию. Тема одного из исследований: «Связь учебной мотивации старшеклассников с уровнем образования их родителей». Какой будет альтернативная гипотеза данного исследования?
Проводится три измерения: 1) Упорядочивание испытуемых по времени решения тестовой задачи. 2) Предпочтение домашних животных: собаки, кошки, крысы, никакие. 3) Академический статус (ассистент, доцент, профессор) как указание на принадлежность к соответствующей категории. Определите, в какой шкале (наименований, порядка, интервалов, отношений) представлено каждое из приведенных ниже измерений.
Для выявления различий в уровне исследуемого признака (в случае если распределение не является нормальным) применяется критерий …
В исследовании, моделирующем действия авиадиспетчера, участвовала группа студентов физического факультета. Испытуемые должны были решать задачи по выбору оптимального типа взлетно-посадочной полосы для заданного типа самолета. ![]()

Статистические гипотезы проверяют с помощью …
Для психологических исследований рекомендуется использовать экспериментальную и контрольную группы, так чтобы численность обеих сравниваемых групп была не менее … испытуемых в каждой группе
Проводится исследование о том, как дружелюбие влияет на психологический климат в коллективе. Сформулируйте нулевую гипотезу данного исследования.
… методы могут быть охарактеризованы как формализованные и массовые
В исследовательской работе могут быть использованы различные виды графиков. Их примеры представлены ниже.
![]()

Важнейшие выводы, к которым пришел автор исследовательской работы, он описывает в …части работы
К признакам гипотезы можно отнести …
Проводится измерение: «Статус ученика в группе (звезда, предпочитаемый, принятый, непринятый)». Определите, в какой шкале (наименований, порядка, интервалов, отношений проводится это измерение.
Проводится исследование по теме «Изменение психологического состояния студентов при экзаменационном стрессе».Какой будет альтернативная гипотеза данного исследования?
Неверно, что целью процедуры проверки нормальности распределения является …
Говоря о различных видах исследований, можно утверждать, что … (укажите 3 варианта ответа)
Неверно, что в числе методов теоретического уровня научного познания – … (укажите 2 варианта ответа)
Значение признака, которое делит упорядоченное (ранжированное) множество пополам, – это … выборки
Критерий χ2 (критерий Пирсона) позволяет …
К мерам центральной тенденции относят… (укажите 2 варианта ответа)
Способы исследования, диагностики, коррекции и проектирования жизненного пути личности, базирующиеся на анализе их профессионального пути и биографий, называются … методом
Говоря о научных фактах, можно утверждать, что …
отчет о проделанной работе по изучению и обобщению инновационного опыт, предполагает не простой перечень выполненной работы, а прежде всего анализ материалов, полученных в результате ее выполнения
Психодиагностические методики … быть стандартизованными, нормализованными, надежными, валидными и адаптированными к контингенту испытуемых
Минимальной величиной коэффициента корреляции можно считать
При возрастании числа заданий в тесте его надежность, при прочих равных условиях, …
К мерам центральной тенденции относят …
Неверно, что бывает … интерпретация понятий
Наименее мощной с математической точки зрения шкалой измерений считается …
Неверно, что … интервьюера оказывает влияние на успешное проведение интервью
Корреляция признаков – это …
Уровень значимости – это …
Способ получения социально- психологической информации с помощью устного опроса – это …
гипотеза, которая обозначается как H0, – это гипотеза о сходстве, об отсутствии значимых различий между исследуемыми признаками
Приведенный ниже фрагмент повествует о … Результаты анализа содержания художественной прозы показывают, что подобный анализ может использоваться с целью формулирования гипотез о различных социально-психологических явлениях. Изучая образы брака и любви в прозе молодежных журналов, Семенов выявил различные типы совместимости и несовместимости супругов, которые могут быть использованы в качестве гипотетических в исследованиях успешности брака.
Перепись населения может служить примером … исследования
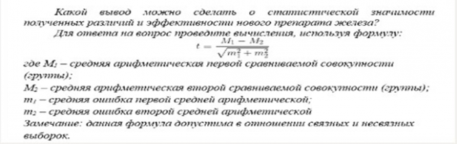
Для изучения эффективности нового препарата железа были выбраны две группы
пациентов с анемией. В первой группе пациенты в течение двух недель получали новый препарат, а во второй группе – получали плацебо. После этого было проведено измерение уровня гемоглобина в периферической крови. В первой группе средний уровень гемоглобина составил 115,4 ± 1,2 г/л, а во второй – 103,7 ± 2,3 г/л (данные представлены в формате M±m), сравниваемые совокупности имеют нормальное распределение. При этом численность первой группы составила 34, а второй – 40 пациентов.![]()
пациентов с анемией. В первой группе пациенты в течение двух недель получали новый препарат, а во второй группе – получали плацебо. После этого было проведено измерение уровня гемоглобина в периферической крови. В первой группе средний уровень гемоглобина составил 115,4 ± 1,2 г/л, а во второй – 103,7 ± 2,3 г/л (данные представлены в формате M±m), сравниваемые совокупности имеют нормальное распределение. При этом численность первой группы составила 34, а второй – 40 пациентов.

В задании представлено содержание, которое должно быть на 5 слайдах презентации научной работы. Расположите эти слайды в соответствии с тем, как будет построен ваш доклад Слайд 1. Заключение. Слайд 2. Введение, актуальность работы. Слайд 3. Описание выборки. Слайд 4. Объект, предмет, цель исследования. Слайд 5. Перспективы дальнейшего исследования, рекомендации. Определите правильный порядок слайдов в презентации:
Неверно, что к универсальными этическими нормами относят …
Способы, описанные в приведенном ниже фрагменте, характеризуют … методы
исследования По А. Маслоу, лучший способ узнать о том, что представляют собой люди,
позволить им тем или иным способом рассказать нам, непосредственно (в форме вопросов и ответов) или опосредованно (через общение, рисунки, сны, истории, жесты и пр., которые можно интерпретировать).
исследования По А. Маслоу, лучший способ узнать о том, что представляют собой люди,
позволить им тем или иным способом рассказать нам, непосредственно (в форме вопросов и ответов) или опосредованно (через общение, рисунки, сны, истории, жесты и пр., которые можно интерпретировать).
Использование методики незаконченных предложений можно отнести к …
Установите соответствие между критерием и сферой его применения:
- Q-Критерий Розенбаума
- t-критерий Стьюдента
- U-критерий Манна–Уитни
- Критерий φ Фишера
- применяется для оценки различия между двумя выборками по какому-либо признак
- используется для определения статистической значимости различий средних величин, а также в случаях сравнения независимых и при сравнении связанных совокупностей
- является критерием, который используется для сравнения двух независимых выборок по уровню какого-либо признака, измеренного количественно
- применяется для сравнения малых выборок (сравниваемые переменные должны быть измерены в номинальной шкале и иметь только два значения)
Неверно, что к качественным методам исследования относится …
Выполнение команды «Начать показ слайдов» презентации программы Power Point можно осуществить с помощью клавиши …
анализ – это процедура, с помощью которой большое число переменных, относящихся к имеющимся наблюдениям, сводят к меньшему количеству влияющих независимых величин, называемых факторами
Неверно, что к условиям применения коэффициента линейной корреляции Пирсона относится …
Неверно, что в числе этапов эмпирического исследования – …
Краткость фраз, ясность смысла, простота, точность, однозначность, – все это
Если требуется закодировать уровень тревожности по пяти градациям (самый низкий, низкий, средний, высокий, самый высокий), то в этом случае используется … шкала
Неверно, что к целям интерпретации относится …
Неверно, что существует … вид анализа
Выявление и фиксирование комплекса характеристик обработанного материала, на основе которых открывается возможность обнаружить и объяснить основные тенденции и сформулировать выводы, является основной целью … данных (ее еще называют объективным толкованием обработанных данных)
Среднее квадратичное отклонение – это …
Признак, измеренный по дихотомической шкале, называется … признаком
Установите последовательность этапов действий при выборе критерия различий:
- оценить объем выборки
- определить, является ли выборка связной (зависимой) или несвязной (независимой)
- выбрать соответствующий критерий
График нормального распределения выглядит следующим образом: …
Расположите в правильном порядке этапы расчета коэффициента ранговой корреляции Спирмена:
- сопоставить каждому из признаков их порядковый номер (ранг) по возрастанию или убыванию
- определить разности рангов каждой пары сопоставляемых значений (d)
- возвести в квадрат каждую разность и суммировать полученные результаты
- вычислить коэффициент корреляции рангов
Неверно, что качественные методы отвечают на вопрос «…»
Расположите в правильном порядке этапы эксперимента:
- подготовка эксперимента
- инструктирование и мотивирование испытуемых
- экспериментирование
- интерпретация данных
Установите соответствие понятий и их определений:
- Корреляционная связь
- Направление корреляционной связи
- Достоверность корреляционной связи
- подразумевает любые согласованные изменения, которые могут объясняться сотнями причин
- определяют по знаку корреляции положительная – связь прямая; отрицательная – связь обратная
- определяют p-уровнем статистической значимости
На успешное проведение интервью оказывает влияние …
Выявляя достоверность различий между группами, можно утверждать, что вероятность ошибки …
Установите последовательность основных этапов подготовки и анализа данных:
- сбор первичных данных для анализа
- ввод данных в компьютер
- преобразование данных
- визуализация данных
- статистический анализ данных
- интерпретация и представление результатов
Установите соответствие между уровнями значимости и их значениями:
- Уровень значимость (р) равен 0,05 (5 % возможность ошибки)
- Уровень значимость (р) равен 0,01 (1 % возможность ошибки)
- Уровень значимость (р) равен 0,001 (возможность ошибки равна 0,1 %)
- является низшим уровнем значимости в психологии
- является достаточным уровнем значимости в психологии
- является высшим уровнем значимости в психологии
Согласно закону больших чисел, …
При сравнении средних в двух нормально распределенных данных выборках применяют такой критерий, как …
К признакам гипотезы можно отнести … (укажите 2 варианта ответа)
Статистическая достоверность – это …
… гипотеза – это гипотеза о значимости различий
Задачи проекта / исследования представляют собой этапы работы …
Различные виды справок и отчетов, статьи и доклады, тезисы и записки, аннотации, рефераты и монографии – это примеры …
Вы планируете психологическое исследование, направленное на определение уровня счастья и удовлетворенности жизнью у замужних женщин от 30 до 40 лет. Вам нужно сформировать выборку вашего исследования. Кто будет вашей экспериментальной, а кто
контрольной группой?
контрольной группой?
Неверно что … относится к характеристикам психологических тестов
Альтернативная гипотеза – это гипотеза …
Неверно, что к количественным методам исследования относится…
Расположите в правильном порядке этапы работы с кейсом членами группы в рамках такого качественного метода исследования, как кейс-метод (case study):
- представление кейса
- индивидуальное изучение кейса каждым членом группы
- дискуссия в группе, обсуждение спорных моментов
- итоговое решение, оформление результатов
Нулевая гипотеза – это гипотеза …
Расположите в правильном порядке этапы процесса формирования
экспериментальной и контрольной групп в психологическом исследовании:
экспериментальной и контрольной групп в психологическом исследовании:
- определение целей и задач исследования
- привлечение реальных испытуемых, соблюдение принципа рандомизации выборки
- определение состава экспериментальной группы
- определение состава контрольной группы
Неверно, что … относятся к формам представления научной работы
… относят к мерам изменчивости
Неверно, что к качественным методам относят …
Неверно, что такое понятие, как …, имеет отношение к исследованиям в области психологии
Максимальная величина коэффициента корреляции составляет …
Уровень … соответствует высшему уровню статистической значимости
это три точки значения признака, которые делят все упорядоченное (по возрастанию) множество значений измеренного признака на 4 равные по численности части
выборки – это ее способность представлять изучаемые явления достаточно полно, с точки зрения их изменчивости в генеральной совокупности, то есть быть уменьшенной моделью генеральной совокупности
Любая подгруппа элементов, выделенная из генеральной совокупности, – это …
Характеристики ответов (шпаргалок) к заданиям
Тип
Коллекция: Ответы (шпаргалки) к заданиям
Учебное заведение
Программы
Просмотров
223
Качество
Идеальное компьютерное
Количество вопросов


Гарантия сдачи без лишних хлопот! ✅🎓 Ответы на тесты по любым дисциплинам, базы вопросов, работы и услуги для Синергии, МЭИ и других вузов – всё уже готово! 🚀 🎯📚 Гарантия качества – или возврат денег! 💰✅