Для студентов МГТУ им. Н.Э.Баумана по предмету Сопротивление материаловЗадача 3.1Задача 3.1
4,96529744
2024-12-102024-12-19СтудИзба
Задача 3.1 вариант 6
-38%
Описание
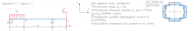
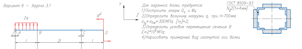
Для заданной балки требуется: 1)Построить эпюры Q/y и M/x. 2)Определить величину нагрузки при σ/Тр=σ/Тсж=240МПа; n/Т=1,5; l=1м 3)Определить угловое перемещение сечения К E=2*105/МПа 4)Нарисовать форму оси балки .
Характеристики решённой задачи
Предмет
Учебное заведение
Семестр
Номер задания
Вариант
Программы
Теги
Просмотров
16
Качество
Идеальное компьютерное
Размер
181,92 Kb
Список файлов
Вариант 6 - Задача 3.1.pdf

Вам все понравилось? Получите кэшбэк - 40 рублей на Ваш счёт при покупке. Поставьте оценку и напишите положительный комментарий к купленному файлу. После Вы получите деньги на ваш счет.