Для студентов МГТУ им. Н.Э.Баумана по предмету Сопротивление материаловСтатически определимый изгибСтатически определимый изгиб
5,0051
2024-12-102024-12-19СтудИзба
ДЗ 3: Статически определимый изгиб вариант 6
-40%
Описание
Нужна только одна задача из всех? - Нажимай на ссылку
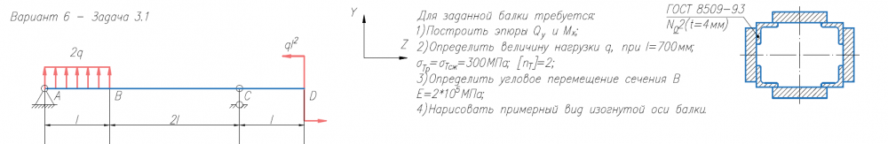
Задача 3.1 решена двумя способами:
Образец ![]()
Показать/скрыть дополнительное описаниеДля заданной балки требуется: 1)Построить эпюры Q/y и M/x. 2)Определить величину нагрузки при σ/Тр=σ/Тсж=240МПа; n/Т=1,5; l=1м 3)Определить угловое перемещение сечения К E=2*105/МПа 4)Нарисовать форму оси балки Для заданной балки требуется: 1)Построить эпюру моментов 2)Вычислить наибольшее нормальное напряжение в опасном сечении и определить коэффициент запаса по текучести (σ/Т=240МПа) 3)Построить эпюру нормальных напряжений в опасном сечении, изобразив сечение в масштабе 1:1 .
Характеристики домашнего задания
Предмет
Учебное заведение
Семестр
Номер задания
Вариант
Программы
Теги
Просмотров
77
Качество
Идеальное компьютерное
Размер
582,39 Kb
Список файлов
Вариант 6 - Задача 3.1.pdf
Вариант 6 - Задача 3.2.pdf
Вариант 6 - Статически определимый изгиб.pdf

Вам все понравилось? Получите кэшбэк - 40 рублей на Ваш счёт при покупке. Поставьте оценку и напишите положительный комментарий к купленному файлу. После Вы получите деньги на ваш счет.