Для студентов МГТУ им. Н.Э.Баумана по предмету Сопротивление материаловСтатически неопределимые задачи изгибаСтатически неопределимые задачи изгиба
4,96529238
2025-03-212025-03-29СтудИзба
ДЗ 4: Статически неопределимые задачи изгиба вариант 12
-55%
Описание
Нужна только одна задача из всех? - Нажимай на ссылку
Образец ![]()
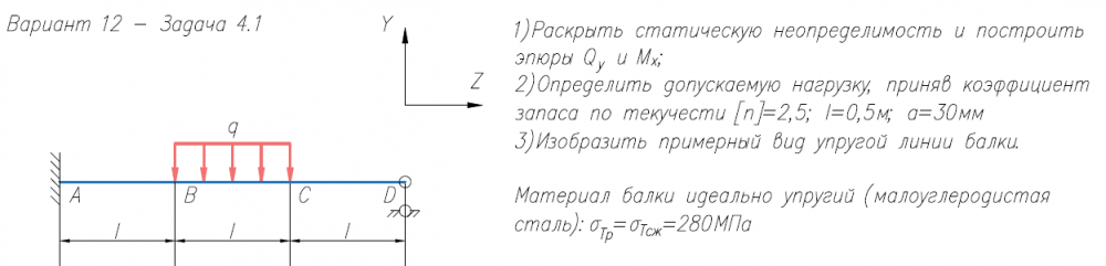
Показать/скрыть дополнительное описание1)Построить эпюры N,σ,w для сплошного стержня и трубки при нагревании стержня на ΔT l=200мм; E/ст=2*105/МПа; E/м=1*105/МПа; A=300мм2/; α/ст=12*10-6/1/град; ΔT=50°С 1)Определить нагрузку, при которой в стержневой системе возникают первые пластические деформации. 2)Найти напряжения, возникающие в стержнях при найденной нагрузке. l=500мм; E=2*105/МПа; A=200мм2/; σ/Т=240МПа 1)Построить эпюры М/к, τ/max, φ 2)Из расчета на прочность найти размер d М=100Нм; [τ]=60МПа; l=200мм; G=8*104/МПа.
Характеристики домашнего задания
Предмет
Учебное заведение
Семестр
Номер задания
Вариант
Программы
Теги
Просмотров
42
Качество
Идеальное компьютерное
Размер
1,06 Mb
Список файлов
Вариант 12 - Задача 4.1.pdf
Вариант 12 - Задача 4.2.pdf
Вариант 12 - Статически неопределимые задачи изгиба.pdf

Вам все понравилось? Получите кэшбэк - 40 рублей на Ваш счёт при покупке. Поставьте оценку и напишите положительный комментарий к купленному файлу. После Вы получите деньги на ваш счет.