Для студентов МГТУ им. Н.Э.Баумана по предмету ФизикаЭлектростатика + МагнитостатикаЭлектростатика + Магнитостатика
4,865391
2022-09-122024-09-03СтудИзба
ДЗ 1: Электростатика + Магнитостатика вариант 15
-70%
Описание
Вариант 15 - ДЗ №1 + ДЗ №2 - Электростатика и Магнитостатика
Зачтено на максимальный балл
Вариант 15 - ДЗ №1 - Электростатика:
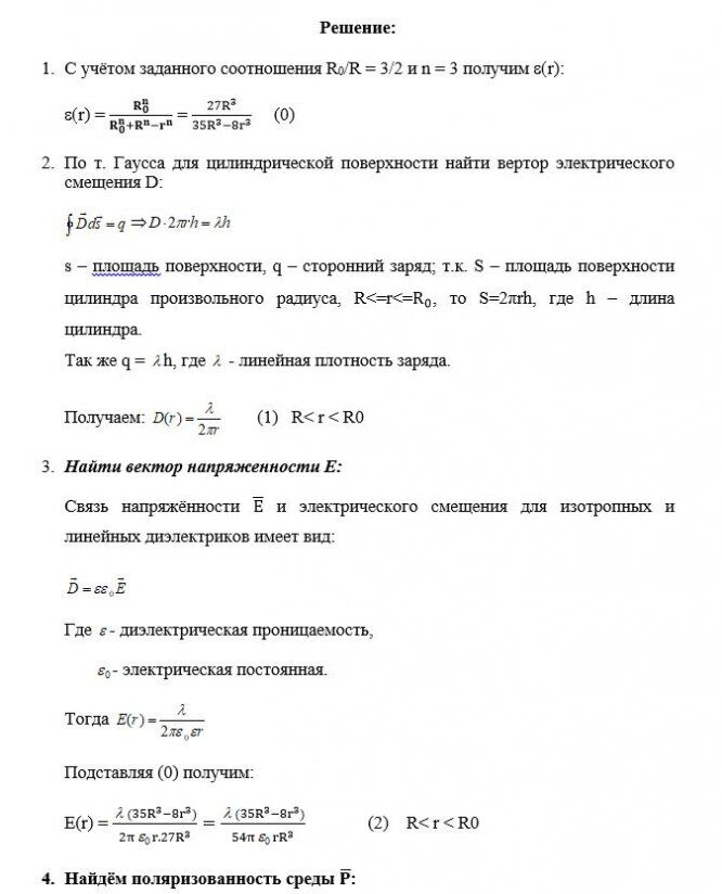
Условие:Цилиндрический бесконечно длинный диэлектрический конденсатор заряжен до разности потенциалов U и имеет радиусы внешней и внутренней обкладок R0 и R соответственно. Диэлектрическая проницаемость меняется между обкладками по закону e = f(r).
Построить графически распределение модулей векторов электрического поля Е, поляризованности Р и электрического смещения D между обкладками конденсатора. Определить поверхностную плотность связанных зарядов на внутренней s'1 и внешней s'2 поверхностях диэлектрика, распределение объёмной плотности связанных зарядов r’(r), максимальную напряжённость электрического поля Е и ёмкость конденсатора на единицу длины.
Функция e = f(r) имеет вид: e =
Значения параметров n = 3 и R0/R = 3/2.




Вариант 15 - ДЗ №2 - Магнитостатика:
Условие:По коаксиальному кабелю, радиусы внешнего и внутреннего проводника которого равны и R соответственно, протекает ток I. Пространство между проводниками заполнено магнетиком, магнитная проницаемость которого меняется по закону μ = f(r).
Построить графически распределения модулей векторов индукции B и напряжённости H магнитного поля, а также вектора намагниченности J в зависимости от r в интервале от R до . Определить поверхностную плотность токов намагничивания на внутренней и внешней поверхностях магнетика и распределение объёмной плотности токов намагничивания . Определить индуктивность единицы длины кабеля.
Функция μ = f(r) имеет вид: μ =
Значения параметров n = 3 и R0/R = 3/1.



Характеристики домашнего задания
Предмет
Учебное заведение
Семестр
Номер задания
Вариант
Программы
Просмотров
791
Размер
1,64 Mb
Список файлов
Вариант 15 - Домашнее задание №1 - Электростатика.docx
Вариант 15 - Домашнее задание №2 - Магнитостатика.docx

Друзья, спасибо за доверие! Если вам понравилась работа – поставьте 5⭐ и напишите отзыв. Это поможет другим студентам, а мне даст силы делать ещё больше качественных материалов для вас 🔥
Комментарии

Отзыв
Файлы с неотображаемыми символами + некорректное решение