Для студентов МГТУ им. Н.Э.Баумана по предмету Сопротивление материаловРастяжение — сжатие, КручениеРастяжение — сжатие, Кручение
5,0059
2020-11-142024-09-04СтудИзба
Вариант 8 - Растяжение — сжатие, Кручение
ДЗ 2: Растяжение — сжатие, Кручение вариант 8
-25%
Описание
Полный типовой расчет по сопротивлению материалов №1 "Растяжение — сжатие, Кручение", 3 задачи, зачтено
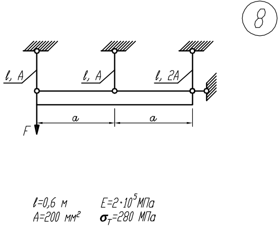
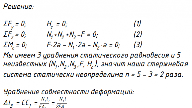
Задача 1:
Задача 2:
Задача 3:
Показать/скрыть дополнительное описание
Задача 1:






Типовой расчет по сопротивлению материалов МГТУ 3 семестр домашнее задание кручение сжатие растяжение.
Характеристики домашнего задания
Предмет
Учебное заведение
Семестр
Номер задания
Вариант
Теги
Просмотров
313
Качество
Файлы различного качества
Размер
2,2 Mb
Список файлов
Вариант 8 Кручение 58.docx
Вариант 8 Раст-Сжат 1 62.docx
Вариант 8 Раст-Сжат 2 60.pdf

Спасибо за покупку! Я буду очень рад, если поставишь справедливую оценку купленному файлу :3 Ищи больше работ в моём профиле, там много нужного тебе!