Курсовая работа: Пост термовакуумной обработки ЭВП
Описание

Расчетно-пояснительная записка
Тема: Пост термовакуумной обработки ЭВП
Содержание
2. Описание комплексной принципиальной схемы.. 6
2.1. Элементы механической КПС.. 7
3. Описание системы энергообеспечения и управления. 10
3.1. Элементы системы управления. 10
3.2. Элементы системы энергообеспечения. 19
4. Документы, сопровождающие КПС.. 25
5. Описание процессной модели. 27
6. Расчёт и описание принципиальной электрической схемы.. 37
Список использованных источников. 39
Реферат
Курсовой проект содержит 4 графических листа, выполненных в пакете КОМПАС-3D V14. Расчетно-пояснительная записка выполнена в Microsoft Word 2010, содержит 36 листов, 27 рисунков и 5 таблиц. В проекте разработана система автоматического управления установкой поста термовакуумной обработки (ТВО).
1-ый лист содержит комплексную принципиальную схему установки.
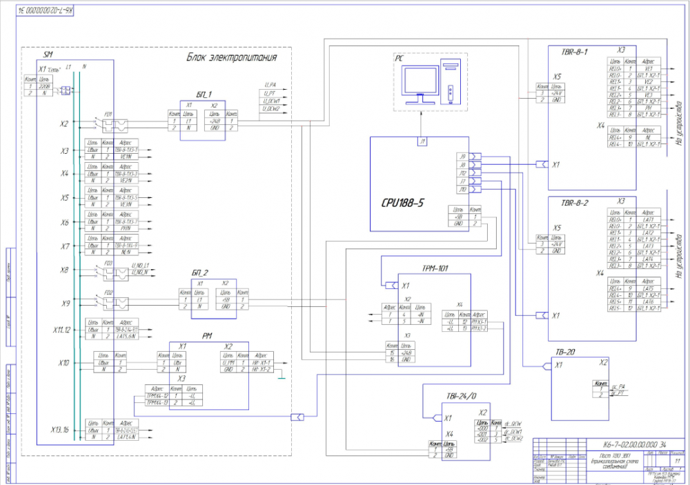
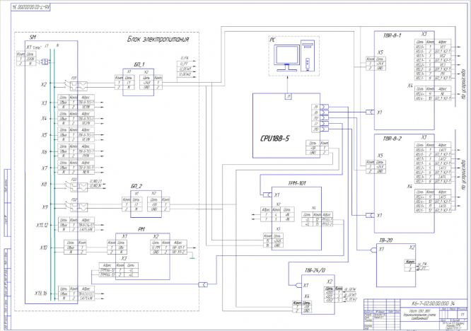
2-ой лист содержит комплексную принципиальную схему питания и управления с указанием всех энергетических и управляющих сигналов и перечнем всех элементов.
3-ий лист содержит процессную модель работы САУ, а также алгоритм работы установки, разбитый на подпроцессы.
4-ый лист содержит принципиальную электрическую схему соединений САУ.
Основной целью курсового проектирования является закрепление знаний, полученных при изучении дисциплины САУ, применение их на практике в процессе разработки документации на САУ поста термовакуумной обработки (ТВО). Данная установка является установкой лабораторного типа. Поставлена задача автоматизации процесса обезгаживания изделий путем разработки максимально эффективной САУ с учетом особенностей установки и протекающих процессов.
Целевой интерфейс
Пост ТВО предназначен для индивидуальной термовакуумной обработки крупногабаритных электровакуумных приборов (ЭВП). Производительность зависит от размеров обрабатываемого прибора, сложности его конструкции и качества заготовки, обеспечиваемого на предыдущих операциях технологического процесса.
Механический интерфейс
Обрабатываемое изделие (ЭВП) устанавливается на оснастке в откачное гнездо внутри камеры, процесс термовакуумной обработки (ТВО) проводится по заданному временному алгоритму изменения температуры изделия, переходы осуществляются по достижении требуемого давления.
Рисунок 1.1 – Общий вид установки
Основными элементами установки являются:
- Вакуумная система (откачное гнездо, диффузионный и механический насосы, система клапанов, вакуумные датчики).
- Камера (нержавеющая сталь, трапецевидный профиль, квадратное основание, габариты 800х800х600 мм).
- Система охлаждения рабочей камеры (подача технической воды из водопроводной сети, система клапанов).
- Система нагрева изделия (нагреватели типа ГЛН, контактные группы для ГЛН).
- Система электроотпая прибора (нагреватель – проволочная спираль).
Технические требования:
- Напряжение питания 220 В.
- Давление охлаждающей воды 1,5 атм, расход не менее 0,5 м /ч, температура от 5 до 20 С˚.
- Сопротивление системы заземления не более 4 Ом.
Технические характеристики:
- Предельное давление в камере 10-4 Па.
- Время достижения в изделии давления 10-4 Па без прогрева – 30 мин.
- Тип используемых нагревательных элементов – ГЛН, 20-25 шт по 1кВт.
- Максимальный размер изделия – длина и ширина до 600 мм, высота до 500 мм.
- Мощность устройства электроотпая – около 500 Вт.
Энергетический интерфейс
Питание установки производится от сети с напряжением 220 В и частотой 50 Гц. Максимальная потребляемая мощность – 27 кВт.
Информационный интерфейс
Информационный интерфейс после разработки САУ будет состоять из процессорного модуля СPU-188-5 фирмы Fastwell, который монтируется в корпусе в стойку. К данному модулю через соответствующие интерфейсы присоединяются локальные микроконтроллеры управления вакуумными насосами, нагревателями, системой охлаждения камеры, печью электроотпая, панель оператора, система ввода информации (клавиатура). Предусматривается работа в автоматическом режиме и в режиме полуавтомата, с контролем действий оператора.
Характеристики курсовой работы
Список файлов

Начать зарабатывать