Курсовая работа: Вакуумная установка электродуговой очистки
Описание
Чертежи только в PDF

Оглавление
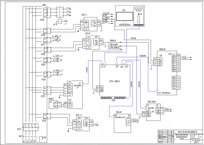
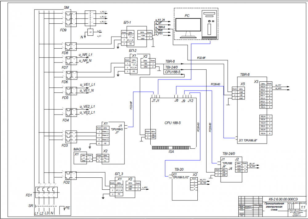
2. Описание комплексной принципиальной схемы.. 3
3. Документы, сопровождающие КПС.. 4
4. Описание процессной модели. 5
4.1 Разбиение работы установки на отдельные процессы.. 5
5. Информационный поиск исполнительных элементов машины и её САУ.. 9
5.1 Элементы системы управления. 9
5.2 Элементы вакуумной системы.. 15
5.3 Система энергообеспечения. 21
В наши дни во многих отраслях промышленности наблюдается тенденция автоматизации всех возможных технологических процессов. Внедрение промышленных компьютеров открывает практически необъятный горизонт реализации сервисных функций, которые часто недоступны или затруднены для человека, таких, как осуществление аварийного режима работы или широкий набор всевозможных информационных потоков для упрощения визуального наблюдения за протекающими процессами.
Для осуществления огромного количества технологических процессов в настоящее время требуется особая технологическая среда – вакуум. Обусловлено это тем, что вакуум – самая экологически чистая среда, свободная от загрязнений, которые нас окружают, а требования к точности и прецизионности изделий, к чистоте получаемых поверхностей с каждым годом становятся всё выше и выше. К одному из последних достижений в этой области можно отнести электродуговую очистку металлических изделий в вакууме.
Данный курсовой проект посвящён разработке системы автоматического управления установкой вакуумной электродуговой очистки.
Целью данного курсового проекта является автоматизация процессов электродуговой очистки в лабораторной вакуумной технологической установке, овладение навыками, методами и средствами комплексных разработок электронных компонентов оборудования САУ.
Целевой интерфейс:
Установка предназначена для очистки металлических изделий методом воздействия на них электрической дугой. Размер помещаемых в камеру металлических изделий, не более: 150x80x10 мм.
Механический интерфейс:
Габаритные размеры установки 1450x1060x1870. Механический насос для комфортной работы требует демпфирующих подставок.
Рис. 1. Общий вид установки
Энергетический интерфейс:
Питание установки осуществляется от сети с напряжением 220×380 В и частотой 50 Гц. Мощность, потребляемая установкой 10 кВт.
Информационный интерфейс:
Информационный интерфейс после разработки САУ будет состоять из процессорного модуля CPU 188-5 фирмы Fastwell, который монтируется в корпусе в стойку. К данному модулю через соответствующие интерфейсы присоединяются локальные микроконтроллеры управления работой токовводов, панель оператора, система ввода информации (клавиатура).
Характеристики курсовой работы
Список файлов

Начать зарабатывать