Главная » Учебные материалы » Системы автоматического управления (САУ) (МТ-11) » Курсовые работы » МГТУ им. Н.Э.Баумана » 11 семестр (3 семестр магистратуры) » Макет узла подложки автоматизированной установки вакуумного нанесения тонких пленок
Для студентов МГТУ им. Н.Э.Баумана по предмету Системы автоматического управления (САУ) (МТ-11)Макет узла подложки автоматизированной установки вакуумного нанесения тонких пленокМакет узла подложки автоматизированной установки вакуумного нанесения тонких пленок
4,78522979
2017-12-22СтудИзба

Курсовая работа: Макет узла подложки автоматизированной установки вакуумного нанесения тонких пленок

Описание

Курсовой проект по САУ, который был успешно сдан в 2013-м году
Чертежи в JPG

«макет узла подложки автоматизированной установки вакуумного нанесения Тонких пленок »


Москва — 2013 г


ЗАДАНИЕ

на курсовой проект по курсу «Основы проектирования систем автоматического управления оборудования электронных технологий».


Тема проекта: Макет узла подложки автоматизированной
установки вакуумного нанесения тонких пленок


1. Проработать описание работы машины, выбрать и обосновать состав его основных целевых функций, сервисных функций, функций коррекции цели.

2. Разработать комплексную принципиальную схему, как совокупность системы целевых механизмов, системы их энергообеспечения и системы управления, связанных материальными, энергетическими и информационными потоками.

3. Описать механический, энергетический и информационный интерфейс компонентов машины. Дать техническое задание и техническое предложение на САУ и основные элементы машины.

4. Разработать принципиальную электрическую схему элемента САУ или САУ в целом.


Содержание графической части.

  1. Процессная модель машины.......................................................1 л.
  2. Комплексная принципиальная схема.........................................1 л.
  3. Схема питания и управления.....................................................1 л.
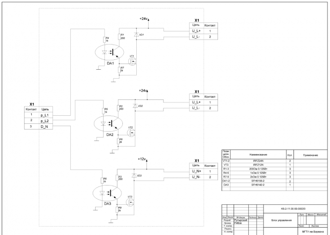
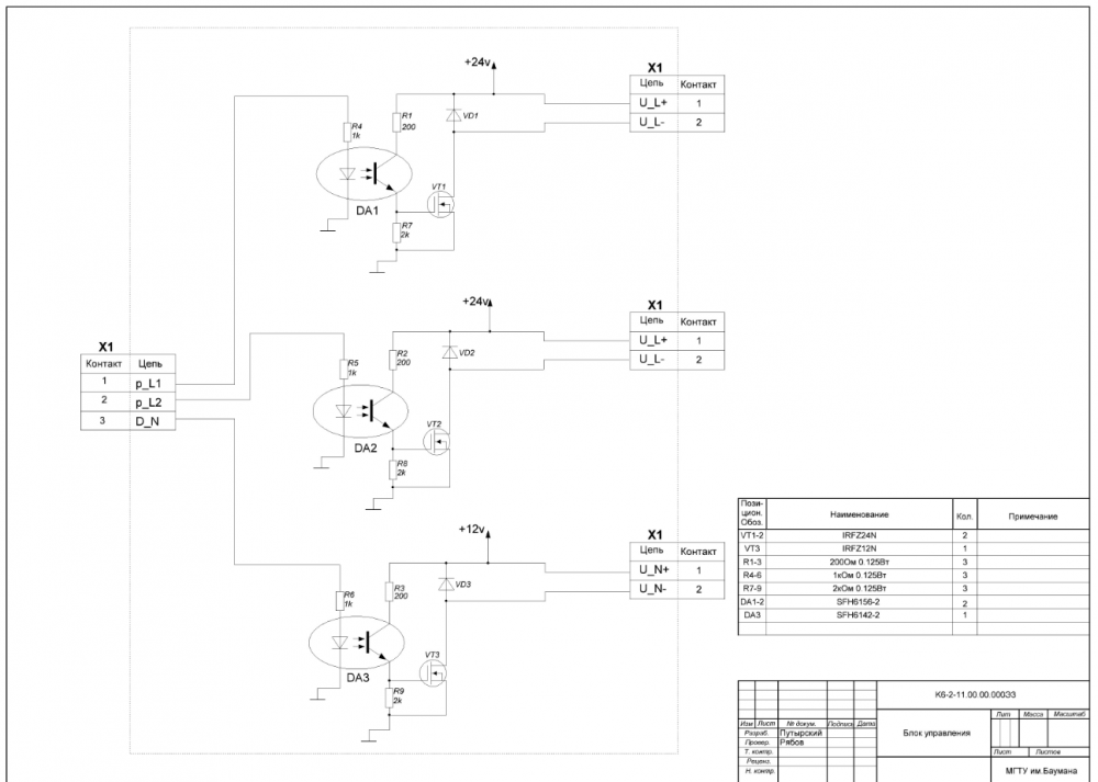
  4. Принципиальная электрическая схема блока управления.......1 л.


Содержание расчетно-пояснительной записки.

  1. Введение. Описание модуля подложки и его макета
  2. Описание процессной модели. Выбор и обоснование целевых, сервисных функций, и функций коррекции цели.
  3. Техническое задание и техническое предложение на систему управления машины по приведенной в Приложении 1 форме.
  4. Описание комплексной принципиальной схемы ФС. Обоснование структурно-компоновочного решения, выбор и согласование уровней потоков элементов.
  5. Документы, сопровождающие комплексную принципиальную схему:
  6. перечень элементов ПЭ;
  7. перечень потоков и сигналов ПС;
  8. Информационный поиск датчиков и исполнительных элементов машины и ее САУ, описание целевого, механического, энергетического и информационного интерфейса этих элементов ОЭ.
  9. Расчет и описание принципиальной электрической схемы.
  10. Заключение.



Содержание


1. Введение. Устройство модуля подложки и его макета. 2

2. Описание процессной модели. 3

3. Описание комплексной принципиальной схемы. Описание целевого, механического, энергетического и информационного интерфейса. 5

4. Схема питания и управления. 6

5. Информационный поиск датчиков и исполнительных элементов машины и ее САУ 8

5.1. Центральный контроллер. 8

5.2. Датчик температуры. 11

6. Подключение устройств ввода-вывода информации к центральному контроллеру 14

6.1. Подключение текстового экрана. 14

6.2. Подключение клавиатуры.. 15

7. Заключение. 17

8. Список источников. 18



  1. Введение. Устройство модуля подложки и его макета


Модуль подложки состоит из жесткого основания с закрепленными на нем двумя створками заслонки, которые поднимаются и опускаются путем включения и отключения двух длинноходовых электромагнитов, приводящих в действие кривошипные механизмы. На жестком основании закреплен подложкодержатель-нагреватель с установленным на нем чувствительным элементом датчика температуры и камертонным датчиком толщины покрытия. Основание модуля с помощью специальных планок для регулировки высоты подложки относительно источника жестко закреплено на верхнем фланце вакуумной камеры.

На данный момент на установке УВН-1 реализован модуль подложки с приводом заслонки на основе шагового двигателя. Такая конструкция имеет ряд недостатков:

  1. Нерациональное использование объема вакуумной камеры.
  2. Отсутствие возможности контроля толщины осаждаемой пленки (не предусмотрена установка кварцевых микровесов, камертонных датчиков и т.д.).
  3. Отсутствие возможности регулировки высоты подложки.
  4. Нерациональное использование нагревательного элемента.

Однако, несмотря не перечисленные выше недостатки такая конструкция является работоспособной. Поэтому, для отработки механической, аппаратной и программной частей модуля без прерывания работы установки разрабатывается специальный макет в котором будут сымитированы все функции модуля за исключением контроля толщины пленки, который кроме того будет иметь собственное энергообеспечение, устройство ввода, монитор и систему управления на основе аппаратной платформы Arduino Mega 2560.



  1. Описание процессной модели


В данном проекте разрабатывалась процессная модель автоматизированного управления модулем подложки установки вакуумного нанесения тонких пленок (см. лист1 "Процессная модель"), которые кроме процесса "нанесение покрытия с контролем по толщине" должны быть реализованы на макете модуля.

Система управления должна реализовывать основные целевые, сервисные функции и функции коррекции цели.

Основные целевые функции и их алгоритмы представлены на листе «Процессная модель». В табл.1 приведен перечень выполняемых в системе управления процессов для реализации целевых функций.

Таблица 1 Основные целевые функции



Установка должна работать в непрерывном цикле.

Система управления должна реализовать основные целевые, сервисные функции и функции коррекции цели.

1. Основные целевые функции

Характеристики курсовой работы

Список файлов

Макет узла подложки автоматизированной установки вакуумного нанесения тонких пленок
Лист (1).JPG
Лист (2).jpg
Лист (3).jpg
Лист (4).jpg
Презентация.ppt
Прочти меня.txt
САУ.docx
Картинка-подпись
Зарабатывай на студизбе! Просто выкладывай то, что так и так делаешь для своей учёбы: ДЗ, шпаргалки, решённые задачи и всё, что тебе пригодилось.
Начать зарабатывать

Комментарии

Нет комментариев
Стань первым, кто что-нибудь напишет!
Поделитесь ссылкой:
Цена: 1 200 руб.
Расширенная гарантия +3 недели гарантии, +10% цены
Рейтинг автора
4,78 из 5
Поделитесь ссылкой:
Сопутствующие материалы

Подобрали для Вас услуги

Вы можете использовать курсовую работу для примера, а также можете ссылаться на неё в своей работе. Авторство принадлежит автору работы, поэтому запрещено копировать текст из этой работы для любой публикации, в том числе в свою курсовую работу в учебном заведении, без правильно оформленной ссылки. Читайте как правильно публиковать ссылки в своей работе.
Свежие статьи
Популярно сейчас
Почему делать на заказ в разы дороже, чем купить готовую учебную работу на СтудИзбе? Наши учебные работы продаются каждый год, тогда как большинство заказов выполняются с нуля. Найдите подходящий учебный материал на СтудИзбе!
Ответы на популярные вопросы
Да! Наши авторы собирают и выкладывают те работы, которые сдаются в Вашем учебном заведении ежегодно и уже проверены преподавателями.
Да! У нас любой человек может выложить любую учебную работу и зарабатывать на её продажах! Но каждый учебный материал публикуется только после тщательной проверки администрацией.
Вернём деньги! А если быть более точными, то автору даётся немного времени на исправление, а если не исправит или выйдет время, то вернём деньги в полном объёме!
Да! На равне с готовыми студенческими работами у нас продаются услуги. Цены на услуги видны сразу, то есть Вам нужно только указать параметры и сразу можно оплачивать.
Отзывы студентов
Ставлю 10/10
Все нравится, очень удобный сайт, помогает в учебе. Кроме этого, можно заработать самому, выставляя готовые учебные материалы на продажу здесь. Рейтинги и отзывы на преподавателей очень помогают сориентироваться в начале нового семестра. Спасибо за такую функцию. Ставлю максимальную оценку.
Лучшая платформа для успешной сдачи сессии
Познакомился со СтудИзбой благодаря своему другу, очень нравится интерфейс, количество доступных файлов, цена, в общем, все прекрасно. Даже сам продаю какие-то свои работы.
Студизба ван лав ❤
Очень офигенный сайт для студентов. Много полезных учебных материалов. Пользуюсь студизбой с октября 2021 года. Серьёзных нареканий нет. Хотелось бы, что бы ввели подписочную модель и сделали материалы дешевле 300 рублей в рамках подписки бесплатными.
Отличный сайт
Лично меня всё устраивает - и покупка, и продажа; и цены, и возможность предпросмотра куска файла, и обилие бесплатных файлов (в подборках по авторам, читай, ВУЗам и факультетам). Есть определённые баги, но всё решаемо, да и администраторы реагируют в течение суток.
Маленький отзыв о большом помощнике!
Студизба спасает в те моменты, когда сроки горят, а работ накопилось достаточно. Довольно удобный сайт с простой навигацией и огромным количеством материалов.
Студ. Изба как крупнейший сборник работ для студентов
Тут дофига бывает всего полезного. Печально, что бывают предметы по которым даже одного бесплатного решения нет, но это скорее вопрос к студентам. В остальном всё здорово.
Спасательный островок
Если уже не успеваешь разобраться или застрял на каком-то задание поможет тебе быстро и недорого решить твою проблему.
Всё и так отлично
Всё очень удобно. Особенно круто, что есть система бонусов и можно выводить остатки денег. Очень много качественных бесплатных файлов.
Отзыв о системе "Студизба"
Отличная платформа для распространения работ, востребованных студентами. Хорошо налаженная и качественная работа сайта, огромная база заданий и аудитория.
Отличный помощник
Отличный сайт с кучей полезных файлов, позволяющий найти много методичек / учебников / отзывов о вузах и преподователях.
Отлично помогает студентам в любой момент для решения трудных и незамедлительных задач
Хотелось бы больше конкретной информации о преподавателях. А так в принципе хороший сайт, всегда им пользуюсь и ни разу не было желания прекратить. Хороший сайт для помощи студентам, удобный и приятный интерфейс. Из недостатков можно выделить только отсутствия небольшого количества файлов.
Спасибо за шикарный сайт
Великолепный сайт на котором студент за не большие деньги может найти помощь с дз, проектами курсовыми, лабораторными, а также узнать отзывы на преподавателей и бесплатно скачать пособия.
Популярные преподаватели
Добавляйте материалы
и зарабатывайте!
Продажи идут автоматически
6924
Авторов
на СтудИзбе
266
Средний доход
с одного платного файла
Обучение Подробнее
{user_main_secret_data}