Курсовая работа: Установка автоматической сборки термоэлектрических модулей
Описание

РАСЧЕТНО-ПОЯСНИТЕЛЬНАЯ ЗАПИСКА
к курсовому проекту
по курсу «Основы проектирования систем автоматического управления оборудования электронных технологий »
на тему:
«УСТАНОВКА АВТОМАТИЧЕСКОЙ СБОРКИ ТЕРМОЭЛЕКТРИЧЕСКИХ МОДУЛЕЙ»
Москва 2012
Оглавление
1 Описание установки и ее интерфейсов. 7
2.3 Функции коррекции цели. 10
3 Описание комплексно-принципиальной схемы.. 11
3.1 Перечень сигналов системы управления. 11
3.2 Перечень элементов системы.. 13
4 Информационный поиск элементов САУ и исполнительных механизмов 14
4.2 Элементы вакуумной системы.. 20
4.2.3 Клапаны VAT 26436-QA11. 22
4.2.4 Клапан VAT 26424-KA41. 23
4.2.4 Термопарный вакуумметр APG.. 25
4.3 Элементы пневматической системы.. 26
4.3.1 Компрессор Fiac LEONARDO.. 26
5. Описание принципиальной электрической схемы.. 35
Список использованной литературы.. 37
на курсовой проект по курсу «Основы проектирования систем автоматического управления оборудования электронных технологий».
Тема проекта: Установка автоматической сборки термоэлектрических модулей
1. Проработать описание работы машины, выбрать и обосновать состав его основных целевых функций, сервисных функций, функций коррекции цели.
2. Разработать комплексную принципиальную схему, как совокупность системы целевых механизмов, системы их энергообеспечения и системы управления, связанных материальными, энергетическими и информационными потоками.
3. Описать механический, энергетический и информационный интерфейс компонентов машины. Дать техническое задание и техническое предложение на САУ и основные элементы машины.
4. Разработать принципиальную электрическую схему элемента САУ или САУ в целом.
Содержание графической части.
- Процессная модель машины..................................................1 л.
- Комплексная принципиальная схема....................................2 л.
- Принципиальная электрическая схема..................................1 л.
Содержание расчетно-пояснительной записки.
- Введение. Описание целевого, механического и энергетического интерфейса спроектированной технологической машины.
- Описание процессной модели. Выбор и обоснование целевых, сервисных функций, и функций коррекции цели.
- Описание комплексной принципиальной схемы ФС. Обоснование структурно-компоновочного решения, выбор и согласование уровней потоков элементов.
- Документы, сопровождающие комплексную принципиальную схему:
- перечень элементов ПЭ;
- перечень потоков и сигналов ПС;
- технические задания на основные подсистемы и узлы машины ТЗ.
- Информационный поиск датчиков и исполнительных элементов машины и ее САУ, описание целевого, механического, энергетического и информационного интерфейса этих элементов ОЭ.
- Расчет и описание принципиальной электрической схемы.
- Заключение.
Реферат
Целью данного курсового проекта является овладение навыками, методами и средствами комплексных разработок механических и электронных компонентов оборудования САУ, а также правилами и методами составления технического задания на программное обеспечение САУ.
Курсовой проект содержит 5 графических листов, выполненных в пакете КОМПАС-3D V13 и Autodesk AutoCAD 2012. Записка по проекту объёмом 37 страниц машинописного текста, выполнена в программе Microsoft Word 2010. Отчёт содержит введение; шесть основных разделов, содержащих 24 рисунка, 5 таблиц; заключение и список использованных источников.
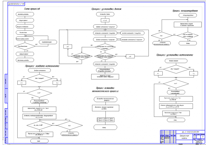
1-й лист (ПМ) содержит процессную модель работы САУ.
2-й и 3-й листы (ФС) содержат комбинированную функциональную схему установки с указанием всех энергетических и управляющих сигналов.
На 4-ом листе (ЭЗ) представлена принципиальная электрическая схема соединений САУ.
На 5-ом листе (ЭМ) приставлена экранная модель управляющей программы.
Ключевые слова:
ТЕРМОЭЛЕКТРИЧЕСКИЙ МОДУЛЬ, СБОРКА, СИСТЕМА АВТОМАТИЧЕСКОГО УПРАВЛЕНИЯ, КОНТРОЛЛЕР.
Введение
Автоматизация производства – это процесс в развитии машинного производства, при котором функции управления и контроля, ранее выполнявшиеся человеком, передаются приборам и автоматическим устройствам. Автоматизация производства - это основа развития современной промышленности, генеральное направление технического прогресса. Его целью является повышение эффективности труда, улучшение качества выпускаемой продукции, создание условий для оптимального использования всех ресурсов производства. Без управляющей электроники уже не может обойтись ни одна отрасль промышленности, особенно электронное машиностроение, где необходимо управление множеством технологических параметров при высочайшей точности и жестких требованиях к соблюдению технологии.
Целью данного курсового проекта является разработка системы автоматизированного управления установки автоматической сборки термоэлектрических модулей.
Задачи проекта состоят в:
- распределении функций машины между различными компонентами и обоснование этих функций;
- постановке четких технических заданий перед разработчиками отдельных компонентов;
- выполнении технической документации на электронные компоненты.
Преимущества автоматической сборки:
- Увеличивается качество изделий
- Увеличивается производительность
- Уменьшается утомляемость оператора
- Снижается вероятность брака из-за некорректных действий оператора
Характеристики курсовой работы
Список файлов

Начать зарабатывать