Для студентов ПГНИУ по предмету Рентгенографическое методы исследования нанометериаловОпределение размера блоков и величины микроискажений решетки методом аппроксимирующих функцийОпределение размера блоков и величины микроискажений решетки методом аппроксимирующих функций
4,9957725
2024-10-012024-10-01СтудИзба
Определение размера блоков и величины микроискажений решетки методом аппроксимирующих функций
Лабораторная работа: Определение размера блоков и величины микроискажений решетки методом аппроксимирующих функций
Описание
Задача:
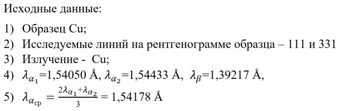
- Определить величину блоков и величину микроискажений (микронапряжений) кристаллической решетки методом аппроксимирующих функций.
- Объектом исследования является медь (Cu).
-
СОДЕРЖАНИЕ
- РЕФЕРАТ
- СОДЕРЖАНИЕ
- КРАТКАЯ ТЕОРИЯ
- Определение физической ширины линии с применением эталона
- Определение размеров блоков или величины микроискажений решетки в случае, когда на ширину линии влияет только один из физических факторов
- РАСЧЕТ РЕНТГЕНОГРАММЫ
- ВЫВОД
- СПИСОК ЛИТЕРАТУРЫ
ДЕМО


Определить величину блоков и величину микроискажений (микронапряжений) кристаллической решетки методом аппроксимирующих функций. Объектом исследования является медь (Cu). .
Характеристики лабораторной работы
Учебное заведение
Программы
Просмотров
1
Качество
Идеальное компьютерное
Размер
571,64 Kb
Список файлов
Определение размера блоков и величины микроискажений решетки методом аппроксимирующих функций.docx

Если работа Вам была полезна, Пожалуйста, потратьте несколько секунд, чтобы оставить нам 5 ЗВЁЗД и положительный отзывы. Мы Вам глубоко признателены!