Для студентов НГТУ по предмету РадиоавтоматикаОтветы к экзаменуОтветы к экзамену
4,92523626
2022-08-222022-08-22СтудИзба
Ответы к экзамену
Описание
Ответы на вопросы к экзамену
- Классификация автоматических систем. Примеры по классификации.
- Методы анализа линейных систем радиоавтоматики.
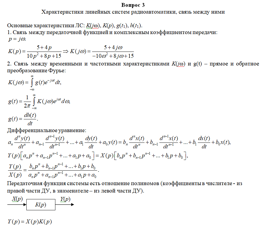
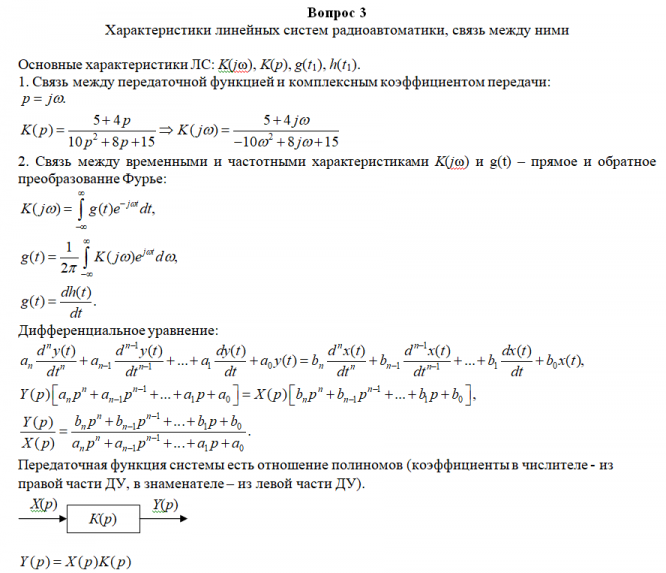
- Характеристики линейных систем радиоавтоматики, связь между ними.
- Структурные схемы, отличие от функциональных. Примеры.
- Инерционные и интегрирующие звенья, их характеристики.
- Дифференцирующие и упругие звенья, их характеристики.
- Форсирующее и колебательное звенья, их характеристики.
- Передаточные функции разомкнутых и замкнутых систем, передаточные функции ошибки от регулирующего и возмущающего воздействий.
- Устойчивость линейных САУ. Теорема Ляпунова. Критерий Гурвица.
- Частотный критерий Найквиста. Примеры.
- Частотный критерий Михайлова. Примеры.
- Качество регулирования в установившемся и вынужденном режимах. Примеры.
- Связь между структурой системы, входным воздействием и ошибкой регулирования. Примеры.
- Качество переходных режимов, методы определения параметров качества.
- Аналитический способ определения переходной характеристики.
- Определения параметров переходного режима с помощью ЛАЧХ.
- Классификация нелинейных систем, примеры.
- Методы анализа нелинейных систем.
- Система термостатирования. Структурная схема, дифф. уравнения.
- Фазовый метод анализа нелинейных систем. Правила вычерчивания фазовых траекторий.
- Фазовый портрет системы термостатирования.
- Гармоническая линеаризация.
- Метод Гольдфарба, примеры.
- Связь между диаграммой Гольдфарба и фазовым портретом системы. Примеры.
- Основные характеристики случайных процессов.
- Теорема Винера - Хинчина.
- Случайные процессы в линейных системах радиоавтоматики.
- Ошибки регулирования в системах радиоавтоматики при случайном управляющем воздействии.
- Ошибки регулирования в системах радиоавтоматики при одновременном воздействии случайного управляющего сигнала и помехи.
Образец ![]()
Также ответы в виде шпаргалок ![]()
Характеристики ответов (шпаргалок) к экзамену
Предмет
Учебное заведение
Семестр
Программы
Просмотров
13
Качество
Идеальное компьютерное
Размер
1,6 Mb
Список файлов
Ответы к экзамену.docx
Ответы к экзамену - Шпоры.doc
Ответы к экзамену - Шпоры.pdf

Вам все понравилось? Получите кэшбэк - 40 рублей на Ваш счёт при покупке. Поставьте оценку и напишите положительный комментарий к купленному файлу. После Вы получите деньги на ваш счет.