Для студентов МГТУ им. Н.Э.Баумана по предмету ПрограммированиеЛабораторная работа №8Лабораторная работа №8
5,0051
2021-04-042024-09-03СтудИзба
Лабораторная работа: Лабораторная работа №8
-76%
Описание
Введение
1) Цели Целью этой практической работы является решение данной задачи. 2) Задачи 1. Ознакомиться с условием задачи, входными и выходными данными 2. Разработать алгоритм решения задачи 3. Написать программу в соответствии с алгоритмом
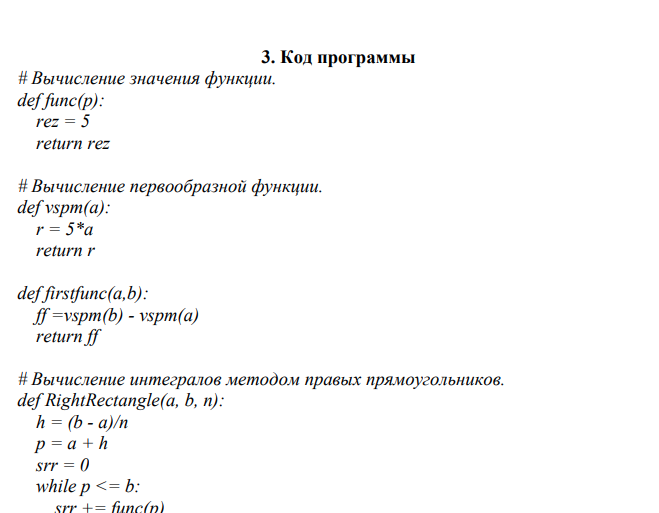
Основная часть 1. Задание Вычислить значение определенного интеграла на участке от a до b с 2 шагами разбиения. Подинтегральное выражение оформить в виде функции программы. Также функцией написать первообразную. Необходимо сформироватть таблицу: строки - методы интегрирования, столбцы - участки разбиения. Далее для менее точного метода необзодимо по указанной пользователем точности определить значение интеграла и количество разбиений, использованных для вычислений. Использовать метод правых прямоугольников и метод 3/8
Оглавление
1. Введение
2. Основная часть
1. Задание
2. Алгоритм программы
3. Код программы
3. Заключение
4. Список литературы
![]()
1) Цели Целью этой практической работы является решение данной задачи. 2) Задачи 1. Ознакомиться с условием задачи, входными и выходными данными 2. Разработать алгоритм решения задачи 3. Написать программу в соответствии с алгоритмом
Основная часть 1. Задание Вычислить значение определенного интеграла на участке от a до b с 2 шагами разбиения. Подинтегральное выражение оформить в виде функции программы. Также функцией написать первообразную. Необходимо сформироватть таблицу: строки - методы интегрирования, столбцы - участки разбиения. Далее для менее точного метода необзодимо по указанной пользователем точности определить значение интеграла и количество разбиений, использованных для вычислений. Использовать метод правых прямоугольников и метод 3/8
Оглавление
1. Введение
2. Основная часть
1. Задание
2. Алгоритм программы
3. Код программы
3. Заключение
4. Список литературы

Характеристики лабораторной работы
Предмет
Учебное заведение
Семестр
Просмотров
55
Размер
139,06 Kb
Список файлов
Лабораторная работа №8.pdf

Друзья, спасибо за доверие! Если вам понравилась работа – поставьте 5⭐ и напишите отзыв. Это поможет другим студентам, а мне даст силы делать ещё больше качественных материалов для вас 🔥