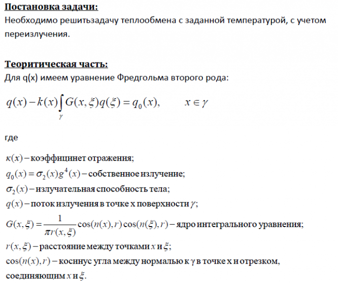
Для студентов МГТУ им. Н.Э.Баумана по предмету Прикладные задачи аэрокосмических технологийРешение задачи теплообмена с заданной температурой, с учетом переизлученияРешение задачи теплообмена с заданной температурой, с учетом переизлучения
4,8858664
2021-05-012021-05-01СтудИзба
Задача: Решение задачи теплообмена с заданной температурой, с учетом переизлучения
Описание
Характеристики решённой задачи
Учебное заведение
Семестр
Просмотров
2
Размер
460,96 Kb
Список файлов
Решение задачи теплообмена с заданной температурой, с учетом переизлучения.pdf

НОВИНКА: отчеты по практикам! Поиск - по названию предприятия в тэге. База учебных материалов МГТУ им. Н.Э. Баумана в формате pdf, оригиналы файлов отсутствуют (если иное не оговорено в описании). Вопросы задавайте ДО покупки в комментариях под файлами.