Для студентов МГТУ им. Н.Э.Баумана по предмету Прикладная механикаВсе решенные билеты к экзаменуВсе решенные билеты к экзамену
4,885456
2021-10-042021-10-04СтудИзба
ДЗ: Все решенные билеты к экзамену
Описание
Скиньтесь и купите всей группой!
Готовые ответы к экзаменационным вопросам по курсу "Прикладная механика".
Кафедра РК6.
Бонусом и примером - один решенный экзаменационный вопрос.
Этот файл - гарантия успешно сданного экзамена! (хоть дистанционного, хоть обычного)
Готовые ответы к экзаменационным вопросам по курсу "Прикладная механика".
Кафедра РК6.
Бонусом и примером - один решенный экзаменационный вопрос.
Этот файл - гарантия успешно сданного экзамена! (хоть дистанционного, хоть обычного)
Файлы условия, демо
Характеристики домашнего задания
Предмет
Учебное заведение
Семестр
Просмотров
86
Качество
Идеальное компьютерное
Размер
13,95 Mb
Список файлов
1. Понятие о внутренних силовых факторах и напряжениях.docx
2. Дифференциальные зависимости между q_ Q и M.docx
8.Определение перемещений в системах растяжения-сжатия.pdf
9 Понятие об уравнениях совместности деформаций в системах растяжения-сжатия.pdf
10.pdf
11.pdf
14 Определение зависимости между упругими константами _U00b5_ E и G..pdf
15. Понятие о геометрических характеристиках сечений стержня .pdf
19.Определение напряжений в сечении стержня при кручении .docx
20. Определение угла закручивания стержня при кручении.docx
20. Определение угла закручивания стержня при кручении.Гусев.pdf
21. Определение потенциальной энергии стержня при кручении.docx
22. Расчеты на прочность и жесткость стержней при кручении.docx
23.Понятие о статически неопределимых задачах кручения .docx
24. Определение напряжений в стержнях при изгибе.pdf
25. Определение кривизны стержня при изгибе.pdf
26. Определение потенциальной энергии стержня при изгибе.pdf
27. Формула О. Мора для определения линейных и угловых перемещений при изгибе (без вывода)_ привести пример применения.pdf
28. Использование правила А. Верещагина для определения перемещений при изгибе.jpg
29. Определение напряжений в стержне при косом изгибе.pdf
30. Определение перемещений при косом изгибе.pdf
32. Определение напряжений в стержне при внецентренном его растяжении и сжатии.pdf
32. Определение расположения нейтральной линии при косом изгибе.pdf
35. Определение ядра сечения для прямоугольника.pdf
36. Понятие статической устойчивости конструкций и т.д.pdf
38. Напряженное состояние. Дифференциальные уравнения равновесия.pdf
40. Потенциальная энергия упругих деформаций в общем случае напряженного состояния.pdf
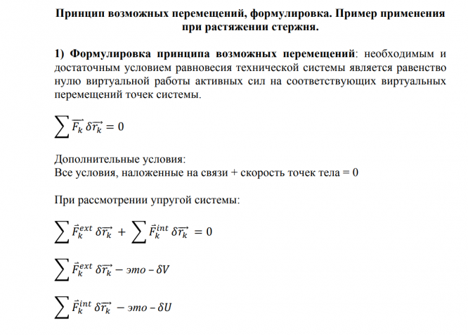
41. Принцип возможных перемещений_ формулировка. Пример применения при растяжении стержня..pdf
42. Основные стадии метода конечных элементов (перечислить).pdf
44. Процедура ансамблированя матрицы жесткости.docx
45. Понятие эквивалентного напряжения. Энергетическая теория предельных состояний.docx
Регистрируйся по моей ссылке studizba.com/l/CHINGIZZZ175 или используй CHINGIZZZ175 в своем личном кабинете и получай 100 баллов, которые можно потратить на оплату файлов! Лучшая криптобиржа bybit.com/invite?ref=79M6LR, отличный доп. заработок!
МГТУ им. Н.Э.Баумана



















