Для студентов СФУ по предмету Переходные процессыИсследование работы простейшей системы передачи электрической энергии в режиме трехфазного короткого замыканияИсследование работы простейшей системы передачи электрической энергии в режиме трехфазного короткого замыкания
5,0053309
2022-07-072022-07-07СтудИзба
Лабораторная работа: Исследование работы простейшей системы передачи электрической энергии в режиме трехфазного короткого замыкания
Описание
Исследование работы
простейшей системы передачи электрической энергии
в режиме трехфазного короткого замыкания
Цель работы: освоение методики определения токов короткого замыкания в электроэнергетических системах путем моделирования в среде MatLAB.
Рабочее задание
Подготовка к лабораторной работе
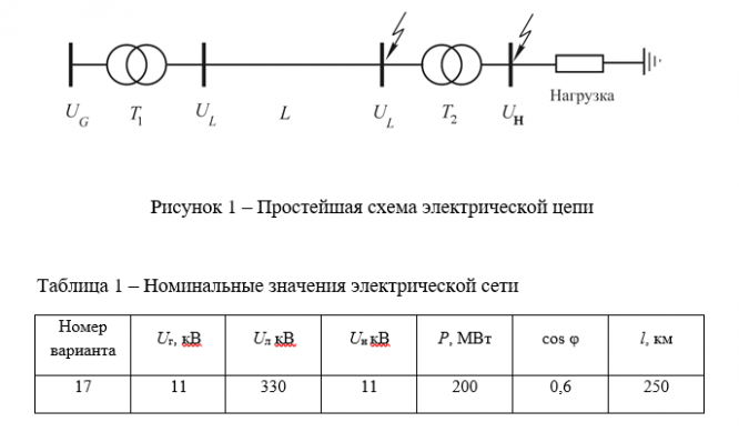
По заданным в таблице 1 номинальным значениям напряжений источника, линии, напряжения нагрузки и ее мощности выбрать типы трансформаторов и линии электропередач простейшей системы, схема которой представлена на рисунке 1.
Примечание. Схема составлена с учетом предположения, что источником электрической энергии для системы является генератор бесконечно большой мощности. В представленной модели генератор заменен сетью Net.
Составить схему замещения простейшей цепи. Рекомендуется привести параметры элементов системы к линии электропередачи
Используя традиционные методы расчета электрических цепей, вычислить токи короткого замыкания входной и выходной обмоток первого трансформатора при трехфазном коротком замыкании на шинах первичной и вторичной обмоток второго трансформатора.
На основании паспортных данных элементов системы и предыдущих вычислений рассчитать параметры элементов для использования при моделировании. Следует обратить внимание на то, что в модели используются параметры элементов в абсолютных и относительных единицах. Методика вычислений параметров представлена в учебниках и в методическом пособии «Справочник элементов энергосистем среды MatLAB». На рисунке 2 представлена модель простейшей системы передачи электрической энергии.
простейшей системы передачи электрической энергии
в режиме трехфазного короткого замыкания
Цель работы: освоение методики определения токов короткого замыкания в электроэнергетических системах путем моделирования в среде MatLAB.
Рабочее задание
Подготовка к лабораторной работе
По заданным в таблице 1 номинальным значениям напряжений источника, линии, напряжения нагрузки и ее мощности выбрать типы трансформаторов и линии электропередач простейшей системы, схема которой представлена на рисунке 1.
Примечание. Схема составлена с учетом предположения, что источником электрической энергии для системы является генератор бесконечно большой мощности. В представленной модели генератор заменен сетью Net.
Составить схему замещения простейшей цепи. Рекомендуется привести параметры элементов системы к линии электропередачи

На основании паспортных данных элементов системы и предыдущих вычислений рассчитать параметры элементов для использования при моделировании. Следует обратить внимание на то, что в модели используются параметры элементов в абсолютных и относительных единицах. Методика вычислений параметров представлена в учебниках и в методическом пособии «Справочник элементов энергосистем среды MatLAB». На рисунке 2 представлена модель простейшей системы передачи электрической энергии.
Характеристики лабораторной работы
Предмет
Учебное заведение
Семестр
Просмотров
1
Качество
Идеальное компьютерное
Размер
1,67 Mb
Список файлов
петухов.doc

Если нужен другой вариант работы или отдельная задача из любой работы, пишите в комментарии