Для студентов по предмету Переходные процессы в системах электроснабженияРасчет токов и напряжений симметричных коротких замыканий в сетях напряжением свыше 1 кВРасчет токов и напряжений симметричных коротких замыканий в сетях напряжением свыше 1 кВ
5,0053180
2025-06-232025-06-23СтудИзба
Курсовая работа: Расчет токов и напряжений симметричных коротких замыканий в сетях напряжением свыше 1 кВ
Описание
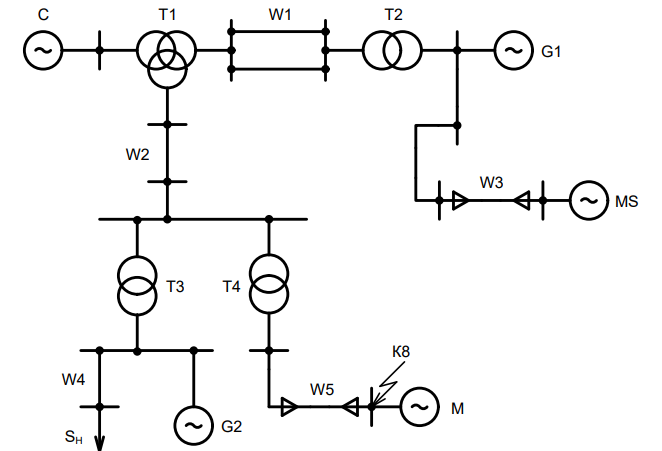
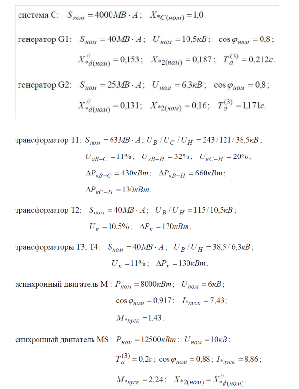
По приведенной ниже расчетной схеме (рис.1) и исходным данным к ней для варианта №11, в соответствии с вариантом задания, необходимо:
рассчитать начальное значение периодической составляющей тока КЗ в заданной точке расчетной схемы;
рассчитать ударный ток и наибольшее действующее значение тока КЗ в заданной точке расчетной схемы;
рассчитать значение апериодической составляющей тока КЗ для моментов времени, равных 0,01с, 0,05с и 0,1с.
Расчет выполнить в именованных и относительных единицах с точным приведением параметров элементов схемы замещения к основной ступени напряжения.
![]()
рассчитать начальное значение периодической составляющей тока КЗ в заданной точке расчетной схемы;
рассчитать ударный ток и наибольшее действующее значение тока КЗ в заданной точке расчетной схемы;
рассчитать значение апериодической составляющей тока КЗ для моментов времени, равных 0,01с, 0,05с и 0,1с.
Расчет выполнить в именованных и относительных единицах с точным приведением параметров элементов схемы замещения к основной ступени напряжения.



Характеристики курсовой работы
Просмотров
1
Качество
Идеальное компьютерное
Размер
569,13 Kb
Список файлов
primer-vypolneniya-kursovoy-raboty-v-mathcad-2-2.pdf

Если нужен другой вариант работы или отдельная задача из любой работы, пишите в комментарии