Для студентов МГТУ им. Н.Э.Баумана по предмету Оптимальное управление многообъектными многокритериальными системами (ОУММС)Переориентация КЛА по векторному критерию минимального расхода топлива и быстродействияПереориентация КЛА по векторному критерию минимального расхода топлива и быстродействия
4,9957739
2023-07-152023-07-15СтудИзба
Курсовая работа: Переориентация КЛА по векторному критерию минимального расхода топлива и быстродействия
Описание
Курсовая работа включается: РПЗ + Презентация!

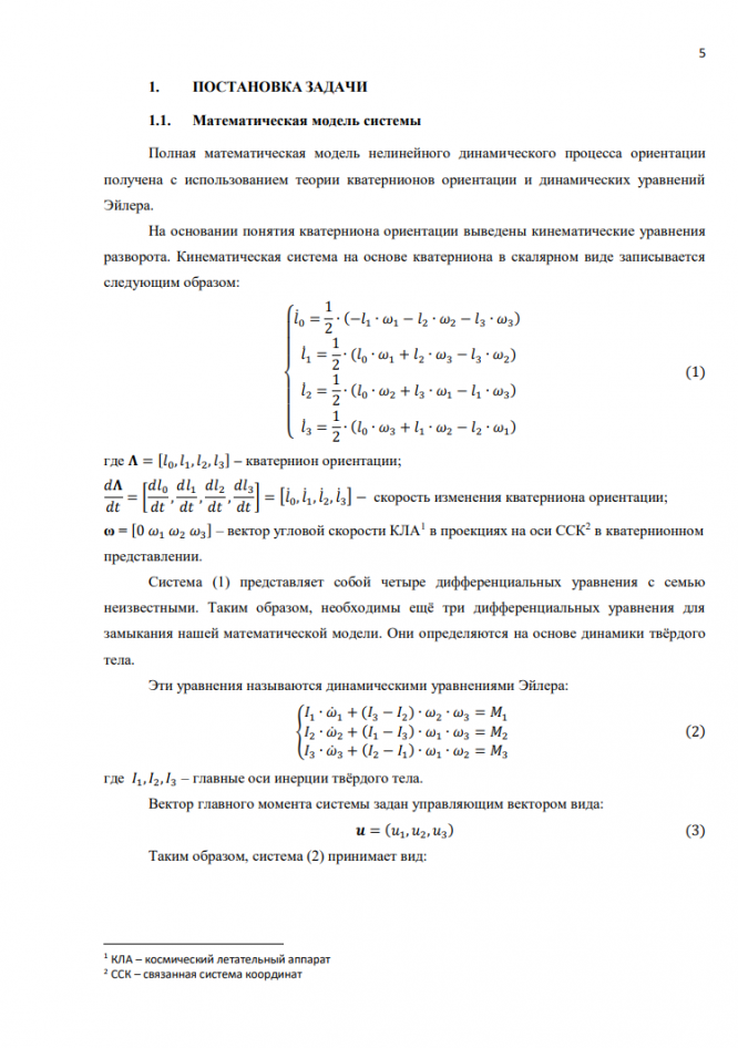
Введение
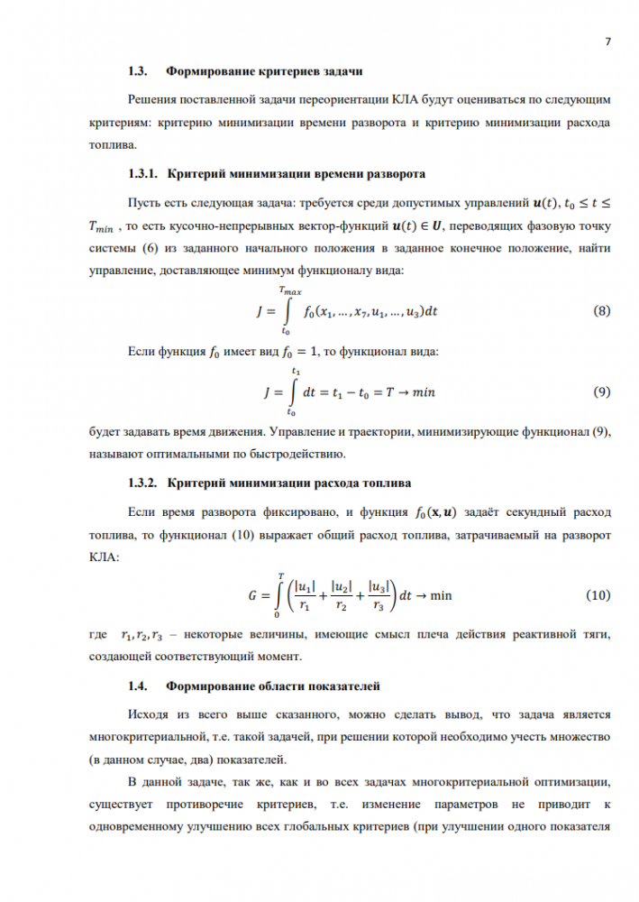
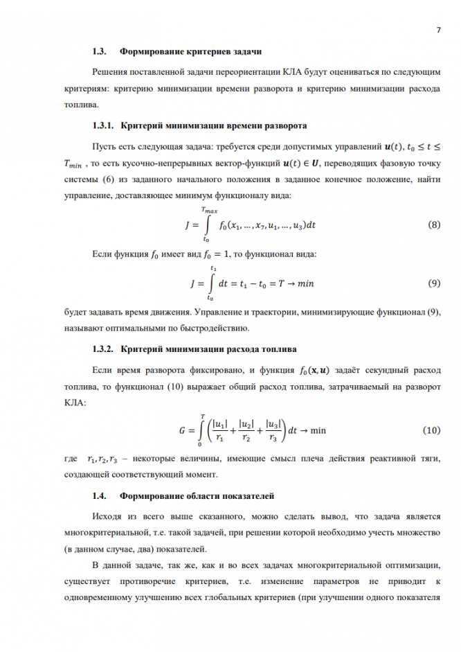
Целью данной работы является решение задачи переориентации КЛА, при условии оптимизации управления по вектору критериев: быстродействию и минимальному суммарному вектору тяги.Для решения задачи требуется:
- составить нелинейную высокоразмерную динамическую модель;
- выбрать структуру управления, позволяющую достичь максимальной эффективности по обоим критериям;
- определить (идеальную) утопическую точку
- используя метод многокритериальной оптимизации на основе утопической точки, найти Парето-оптимальное решение
СОДЕРЖАНИЕ

ДЕМО




Переориентация КЛА по векторному критерию минимального расхода топлива и быстродействия.
Характеристики курсовой работы
Учебное заведение
Семестр
Программы
Просмотров
4
Качество
Идеальное компьютерное
Размер
4,12 Mb
Список файлов
Presentation.pdf
RPZ.pdf

Если работа Вам была полезна, Пожалуйста, потратьте несколько секунд, чтобы оставить нам 5 ЗВЁЗД и положительный отзывы. Мы Вам глубоко признателены!