Главная » Учебные материалы » Оптимальное управление многообъектными многокритериальными системами (ОУММС) » Курсовые работы » МГТУ им. Н.Э.Баумана » 8 семестр » Равновесно-арбитражная балансировка каналов двухканальной системы стабилизации летательного аппарата (скорость 400 м/с)
Для студентов МГТУ им. Н.Э.Баумана по предмету Оптимальное управление многообъектными многокритериальными системами (ОУММС)Равновесно-арбитражная балансировка каналов двухканальной системы стабилизации летательного аппарата (скорость 400 м/с)Равновесно-арбитражная балансировка каналов двухканальной системы стабилизации летательного аппарата (скорость 400 м/с)
4,90550427
2024-09-03СтудИзба

Курсовая работа: Равновесно-арбитражная балансировка каналов двухканальной системы стабилизации летательного аппарата (скорость 400 м/с)

-41%

Описание

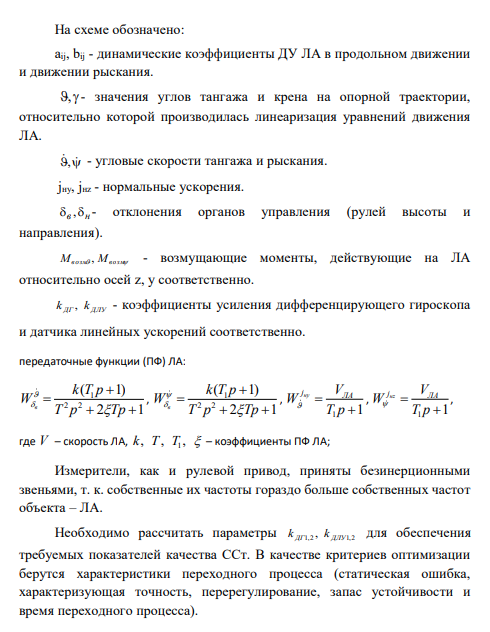
Введение
С ростом информационной и структурно-целевой сложности функционирования и проектирования систем автоматического управления, проявляющейся в их многообъектности и многокритериальности, существенным становится учёт факторов несогласованности (конфликтности) и неопределённости различного характера, который может быть осуществлён с использованием комбинированных подходов теории игр и классической теории управления. Данное комбинирование составляет основу теории оптимизации управления многообъектных многокритериальных систем (ММС). Методы этой теории применяются для векторной оптимизации структурно-сложных систем, в которых кроме получения векторно-оптимального управления требуется обеспечить межобъектную устойчивость или балансировку подсистем в структуре по эффективности или потерям. Методы данной теории имеют особую значимость для трех классов задач управления структурносложными системами:

Файлы условия, демо

Характеристики курсовой работы

Список файлов

Равновесно-арбитражная балансировка каналов двухканальной системы стабилизации летательного аппарата (.pdf
Картинка-подпись
Друзья, спасибо за доверие! Если вам понравилась работа – поставьте 5⭐ и напишите отзыв. Это поможет другим студентам, а мне даст силы делать ещё больше качественных материалов для вас 🔥

Комментарии

Нет комментариев
Стань первым, кто что-нибудь напишет!
Поделитесь ссылкой:
Цена: 999 590 руб.
Расширенная гарантия +3 недели гарантии, +10% цены
Рейтинг автора
4,9 из 5
Поделитесь ссылкой:
Сопутствующие материалы
Алгоритм конфликтно-оптимального целераспределения и алгоритма ранжирования звеньев летательных аппаратов
Антикоалиционное уклонение летательного аппарата на основе анализа областей достижимости и максимизации перегрузок перехватчиков
Исследование конфликтно-оптимального взаимодействия транспортного средства и поверхности торможения с робастно-адаптивным регулированием на основе конфликтной анизотропии (КАН) неопределенных свойств поверхности торможения (вариант №2)
Исследование конфликтно-оптимального взаимодействия транспортного средства и поверхности торможения с робастно-адаптивным регулированием на основе конфликтной анизотропии (КАН) неопределенных свойств поверхности торможения (вариант №8.2)
Конкурентно-оптимальный прогноз управления предприятиями, фирмами, корпорациями на основе динамической модели олигополии (вариант №2)
Определение гарантирующих управлений и областей захвата (уклонения) в задаче сближения-уклонения КЛА в целях инспекции и перехвата (вариант №5)

Подобрали для Вас услуги

-20%
Вы можете использовать курсовую работу для примера, а также можете ссылаться на неё в своей работе. Авторство принадлежит автору работы, поэтому запрещено копировать текст из этой работы для любой публикации, в том числе в свою курсовую работу в учебном заведении, без правильно оформленной ссылки. Читайте как правильно публиковать ссылки в своей работе.
Свежие статьи
Популярно сейчас
Зачем заказывать выполнение своего задания, если оно уже было выполнено много много раз? Его можно просто купить или даже скачать бесплатно на СтудИзбе. Найдите нужный учебный материал у нас!
Ответы на популярные вопросы
Да! Наши авторы собирают и выкладывают те работы, которые сдаются в Вашем учебном заведении ежегодно и уже проверены преподавателями.
Да! У нас любой человек может выложить любую учебную работу и зарабатывать на её продажах! Но каждый учебный материал публикуется только после тщательной проверки администрацией.
Вернём деньги! А если быть более точными, то автору даётся немного времени на исправление, а если не исправит или выйдет время, то вернём деньги в полном объёме!
Да! На равне с готовыми студенческими работами у нас продаются услуги. Цены на услуги видны сразу, то есть Вам нужно только указать параметры и сразу можно оплачивать.
Отзывы студентов
Ставлю 10/10
Все нравится, очень удобный сайт, помогает в учебе. Кроме этого, можно заработать самому, выставляя готовые учебные материалы на продажу здесь. Рейтинги и отзывы на преподавателей очень помогают сориентироваться в начале нового семестра. Спасибо за такую функцию. Ставлю максимальную оценку.
Лучшая платформа для успешной сдачи сессии
Познакомился со СтудИзбой благодаря своему другу, очень нравится интерфейс, количество доступных файлов, цена, в общем, все прекрасно. Даже сам продаю какие-то свои работы.
Студизба ван лав ❤
Очень офигенный сайт для студентов. Много полезных учебных материалов. Пользуюсь студизбой с октября 2021 года. Серьёзных нареканий нет. Хотелось бы, что бы ввели подписочную модель и сделали материалы дешевле 300 рублей в рамках подписки бесплатными.
Отличный сайт
Лично меня всё устраивает - и покупка, и продажа; и цены, и возможность предпросмотра куска файла, и обилие бесплатных файлов (в подборках по авторам, читай, ВУЗам и факультетам). Есть определённые баги, но всё решаемо, да и администраторы реагируют в течение суток.
Маленький отзыв о большом помощнике!
Студизба спасает в те моменты, когда сроки горят, а работ накопилось достаточно. Довольно удобный сайт с простой навигацией и огромным количеством материалов.
Студ. Изба как крупнейший сборник работ для студентов
Тут дофига бывает всего полезного. Печально, что бывают предметы по которым даже одного бесплатного решения нет, но это скорее вопрос к студентам. В остальном всё здорово.
Спасательный островок
Если уже не успеваешь разобраться или застрял на каком-то задание поможет тебе быстро и недорого решить твою проблему.
Всё и так отлично
Всё очень удобно. Особенно круто, что есть система бонусов и можно выводить остатки денег. Очень много качественных бесплатных файлов.
Отзыв о системе "Студизба"
Отличная платформа для распространения работ, востребованных студентами. Хорошо налаженная и качественная работа сайта, огромная база заданий и аудитория.
Отличный помощник
Отличный сайт с кучей полезных файлов, позволяющий найти много методичек / учебников / отзывов о вузах и преподователях.
Отлично помогает студентам в любой момент для решения трудных и незамедлительных задач
Хотелось бы больше конкретной информации о преподавателях. А так в принципе хороший сайт, всегда им пользуюсь и ни разу не было желания прекратить. Хороший сайт для помощи студентам, удобный и приятный интерфейс. Из недостатков можно выделить только отсутствия небольшого количества файлов.
Спасибо за шикарный сайт
Великолепный сайт на котором студент за не большие деньги может найти помощь с дз, проектами курсовыми, лабораторными, а также узнать отзывы на преподавателей и бесплатно скачать пособия.
Популярные преподаватели
Добавляйте материалы
и зарабатывайте!
Продажи идут автоматически
6939
Авторов
на СтудИзбе
265
Средний доход
с одного платного файла
Обучение Подробнее
{user_main_secret_data}