Контрольная: спектральный анализ и восстановление сигналов
Ответы к тесту/контрольной: Анализ спектра и восстановление сигналов по общей теории связи
Контрольная работа.
Исходные данные: шифр 223330 => M = 3, T = 10
Задание 1
Согласно дано:
τ=M=3 секτ=M=3 сек
T=M∗P=3∗10=30 секT=M∗P=3∗10=30 сек
Скважность сигнала:
Q=303=10Q=330=10
Основной гармонический коэффициент рассчитаем по формуле:
Далее считаем коэффициенты по формуле:
Рисунок 1 -- Полученный спектр сигнала
Задание 2
Согласно дано:
τ=M+P=13 секτ=M+P=13 сек
Амплитудный спектр посчитаем по формуле:
Результат на рисунке 2.
Рисунок 2 -- Полученная плотность
Задание 3
Согласно дано:
f0=3∗10=30f0=3∗10=30
Формула:
Рисунок 3 -- Амплитудный спектр сигнала
Задание 4
Согласно дано:
f1=3f1=3
φ1=π103φ1=3π10
f2=6f2=6
φ2=5πφ2=5π
Полученные спектр сигнала и сигнал (Рисунки 4,5)
Рисунок 4 -- Спектр сигнала
Рисунок 5 -- Сигнал
Задание 5
Восстановим непрерывный сигнал по формуле Котельникова:
Рисунок 6 -- Непрерывный сигнал
Задание 6
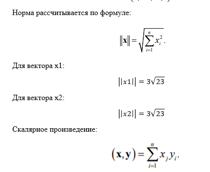
x1=(3,10,−7,7)x1=(3,10,−7,7)
x2=(7,−7,10,3)x2=(7,−7,10,3)
Показать/скрыть дополнительное описание
Исходные данные: шифр 223330 => M = 3, T = 10
Задание 1
Согласно дано:
τ=M=3 секτ=M=3 сек
T=M∗P=3∗10=30 секT=M∗P=3∗10=30 сек
Скважность сигнала:
Q=303=10Q=330=10
Основной гармонический коэффициент рассчитаем по формуле:
Далее считаем коэффициенты по формуле:
Рисунок 1 -- Полученный спектр сигнала Задание 2
Согласно дано:
τ=M+P=13 секτ=M+P=13 сек
Амплитудный спектр посчитаем по формуле:
Результат на рисунке 2.
Рисунок 2 -- Полученная плотность Задание 3
Согласно дано:
f0=3∗10=30f0=3∗10=30
Формула:
Рисунок 3 -- Амплитудный спектр сигнала Задание 4
Согласно дано:
f1=3f1=3
φ1=π103φ1=3π10
f2=6f2=6
φ2=5πφ2=5π
Полученные спектр сигнала и сигнал (Рисунки 4,5)
Рисунок 4 -- Спектр сигнала Рисунок 5 -- Сигнал
Задание 5
Восстановим непрерывный сигнал по формуле Котельникова:
Рисунок 6 -- Непрерывный сигнал Задание 6
x1=(3,10,−7,7)x1=(3,10,−7,7)
x2=(7,−7,10,3)x2=(7,−7,10,3)
Показать/скрыть дополнительное описаниеКонтрольная по общей теории связи: расчёты спектров, фазовых сдвигов, восстановление сигнала по теореме Котельникова и оценка ошибки аппроксимации (пример n=10, ε≈0.00098). Подходит для студентов радиотехнических специальностей..
Характеристики ответов (шпаргалок) к КР
Предмет
Учебное заведение
Семестр
Просмотров
1
Размер
175,94 Kb
Список файлов
Общая_теория_связи.docx
🎓 Никольский - Помощь студентам 📚 Любые виды работ: тесты, сессии под ключ, практики, курсовые и дипломные с гарантией результата ✅ Все услуги под ключ ✅ Знаем все тонкости именно вашего ВУЗа ✅ Сдадим или вернем деньги
Комментарии
Нет комментариев
Стань первым, кто что-нибудь напишет!
ВГУИТ
nikolskypomosh














