Для студентов МГТУ им. Н.Э.Баумана по предмету Объемные машины низкотемпературной техникиПроектировать воздушного компрессора с перепуском давления из мёртвого объемаПроектировать воздушного компрессора с перепуском давления из мёртвого объема
5,0052
2021-06-012024-09-03СтудИзба
Курсовая работа: Проектировать воздушного компрессора с перепуском давления из мёртвого объема
-41%
Описание
Личным достижением считаю получение отличной оценки за курсовой проект по курсу: "ОМНТ".
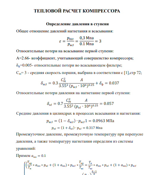
Техническим заданием курсового проекта было - проектировать воздушного компрессора с перепуском давления из мёртвого объема.
Научный руководитель: Борисенко А.В.
Оценка: "Отлично".
![]()
Техническим заданием курсового проекта было - проектировать воздушного компрессора с перепуском давления из мёртвого объема.
Научный руководитель: Борисенко А.В.
Оценка: "Отлично".






Файлы условия, демо
Характеристики курсовой работы
Учебное заведение
Семестр
Просмотров
44
Размер
1,06 Mb
Список файлов
Проектировать воздушного компрессора с перепуском давления из мёртвого объема
1.PNG
Лист 1.pdf
Лист 2.pdf
РПЗ.pdf

Друзья, спасибо за доверие! Если вам понравилась работа – поставьте 5⭐ и напишите отзыв. Это поможет другим студентам, а мне даст силы делать ещё больше качественных материалов для вас 🔥