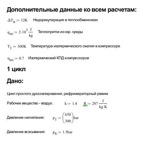
Для студентов МГТУ им. Н.Э.Баумана по предмету Научные основы криологииРасчет основных характеристик дроссельных цикловРасчет основных характеристик дроссельных циклов
4,995636
2025-05-192025-06-02СтудИзба
ДЗ 2: Расчет основных характеристик дроссельных циклов вариант 10
Описание
Расчеты в маткаде и оформлено в пдф
![]()

Файлы условия, демо
Характеристики домашнего задания
Предмет
Учебное заведение
Семестр
Номер задания
Вариант
Просмотров
8
Размер
1,15 Mb
Список файлов
10 вар.xmcd
10 вар.pdf
Комментарии
Нет комментариев
Стань первым, кто что-нибудь напишет!
МГТУ им. Н.Э.Баумана


















