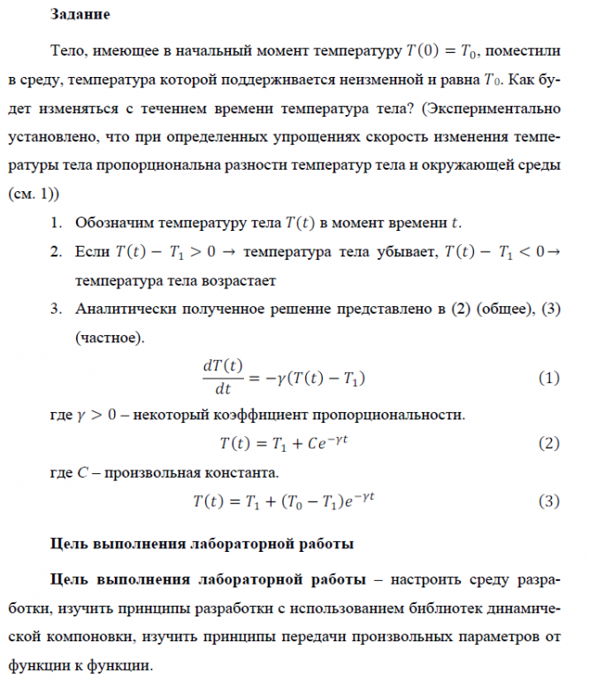
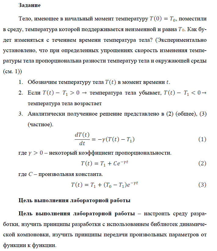
Для студентов МГТУ им. Н.Э.Баумана по предмету Модели и методы анализа проектных решенийОтчет по лабораторной работе №1 "Библиотеки динамической компоновки"Отчет по лабораторной работе №1 "Библиотеки динамической компоновки"
4,8858766
2021-05-082021-05-08СтудИзба
Лабораторная работа: Отчет по лабораторной работе №1 "Библиотеки динамической компоновки"
Описание
Характеристики лабораторной работы
Учебное заведение
Просмотров
6
Размер
886,44 Kb
Список файлов
Отчет по лабораторной работе №1.pdf

НОВИНКА: отчеты по практикам! Поиск - по названию предприятия в тэге. База учебных материалов МГТУ им. Н.Э. Баумана в формате pdf, оригиналы файлов отсутствуют (если иное не оговорено в описании). Вопросы задавайте ДО покупки в комментариях под файлами.