ЮУрГУ; Практическая работа 1. Прямые измерения с многократными наблюдениями
Описание
Укажите вариант. Могу выполнить любой вариант.
Внимание: исходные данные берутся не из самой методички, а из отдельного файла (он приложен, посмотрите, сравните со своими фалами)
Выполнение без контрольных вопросов (они не требуются), то есть только сама практическая работа.
Практическая работа 1. Прямые измерения с многократными наблюдениями
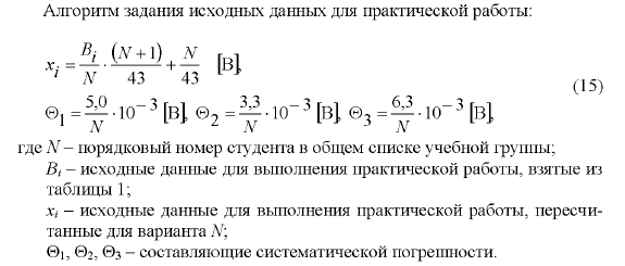
Проведено измерение ЭДС с помощью потенциометра постоянного тока. Результаты наблюдений приведены в таблице 1. Определите результат измерения напряжения. Уровень значимости q принять равным 0,01.
Показать/скрыть дополнительное описаниеПрактическая работа 1. Прямые измерения с многократными наблюдениями Проведено измерение ЭДС с помощью потенциометра постоянного тока. Результаты наблюдений приведены в таблице 1. Определите результат измерения напряжения. Уровень значимости q принять равным 0,01. Критерий Граббса. Нулевая и альтернативная гипотезы. Систематические погрешности. Критерий Аббе. Проверка гипотезы о том, что результаты наблюдений принадлежат нормальному распределению. Вычисление доверительных границ случайной погрешности. Вычисление доверительных границ неисключенной систематической погрешности (НСП). Вычисление доверительных границ погрешности результата измерения.
ЮУрГУ
Gabriel












