ДЗ 2: Сборочная размерная цепь + Подетальная размерная цепь вариант 7
Новинка
Описание
Расчетно-графическая работа №2 по метрологии за 4 семестр.
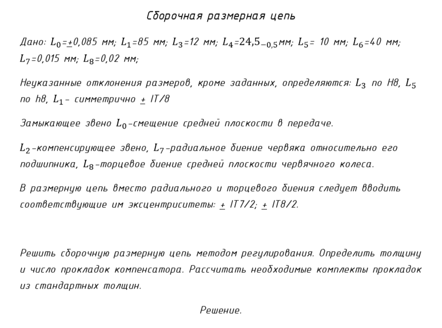
Задание:
![]()
Задание: 
Файлы условия, демо
Характеристики домашнего задания
Учебное заведение
Номер задания
Вариант
Теги
Просмотров
13
Размер
864,57 Kb
Преподаватели
Список файлов
ДЗ2 метрология.docx
Комментарии
Нет комментариев
Стань первым, кто что-нибудь напишет!
МГТУ им. Н.Э.Баумана
kasatik

















