Для студентов МГТУ им. Н.Э.Баумана по предмету Метрология, стандартизация и сертификация (МСиС)Сборочная размерная цепь + Подетальная размерная цепьСборочная размерная цепь + Подетальная размерная цепь
5,00553
2021-11-062024-09-03СтудИзба
ДЗ 2: Сборочная размерная цепь + Подетальная размерная цепь вариант 2
Бестселлер
-66%
Описание
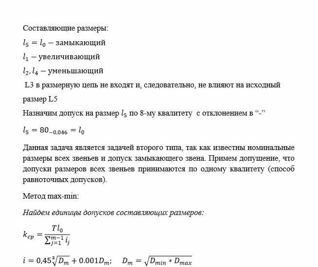
Вариант 2 – ДЗ №2 – Эскиз №1 - Подетальная размерная цепь
Зачтено на максимальный балл 💥💥💥
Спасибо за покупку 🥰🥰🥰
Условие:
Пример решения





Файлы условия, демо
Характеристики домашнего задания
Учебное заведение
Номер задания
Вариант
Программы
Теги
Просмотров
1260
Размер
284,36 Kb
Список файлов
Вариант 2 - ДЗ №2 - Эскиз 1.docx

Друзья, спасибо за доверие! Если вам понравилась работа – поставьте 5⭐ и напишите отзыв. Это поможет другим студентам, а мне даст силы делать ещё больше качественных материалов для вас 🔥