Для студентов МГТУ им. Н.Э.Баумана по предмету Метрология, стандартизация и сертификация (МСиС)Допуски и посадкиДопуски и посадки
5,005371
2021-10-232024-09-03СтудИзба
ДЗ 1: Допуски и посадки вариант 4
-66%
Описание
Вариант 4 – ДЗ №1 – Эскиз №6 - Допуски и посадки
Зачтено на максимальный балл 💥💥💥
Спасибо за покупку 🥰🥰🥰
Условие:
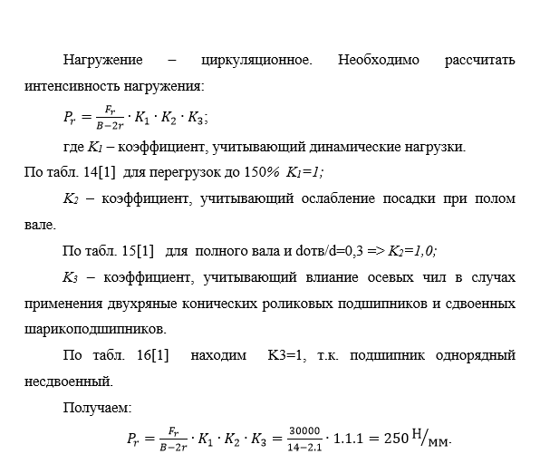
Пример решения
Дано:
Класс точности подшипника: 0
Номер подшипника: 7204А
Расчетная радиальная реакция опоры: Fr=3000 H
Осевая нагрузка на опору: Fa=1200 H
Перегрузка до 150%
Форма вала: полый, dотв/d = 0,3
Номинальные размеры, мм: d1=D, d2=d, d3=d+12
Натяги в сопряжении вал – зубчатое колесо (по d3): наибольший – 62 мкм
наименьший – 8мкм



Файлы условия, демо
Характеристики домашнего задания
Учебное заведение
Номер задания
Вариант
Программы
Просмотров
1051
Размер
379,41 Kb
Список файлов
Вариант 4 - ДЗ №1 - Эскиз 6.docx

Друзья, спасибо за доверие! Если вам понравилась работа – поставьте 5⭐ и напишите отзыв. Это поможет другим студентам, а мне даст силы делать ещё больше качественных материалов для вас 🔥
Комментарии

Отзыв
Сдал и получил допуск