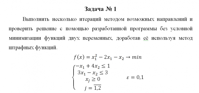
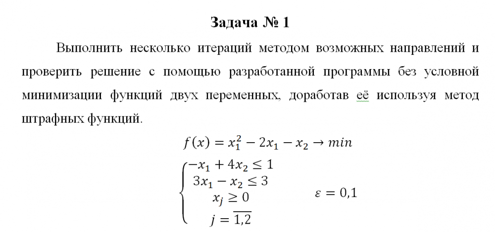
Для студентов МГТУ им. Н.Э.Баумана по предмету Методы оптимизацииВариант 10. ДЗ № 2Вариант 10. ДЗ № 2
4,655123
2022-02-052022-02-05СтудИзба
ДЗ: Вариант 10. ДЗ № 2
Описание
Характеристики домашнего задания
Предмет
Учебное заведение
Семестр
Просмотров
29
Качество
Идеальное компьютерное
Размер
90,05 Kb
Список файлов
мо дз 2.docx
Комментарии
Нет комментариев
Стань первым, кто что-нибудь напишет!
МГТУ им. Н.Э.Баумана


















