Для студентов по предмету Механика жидкости и газа (МЖГ или Гидравлика)Труба диаметром 200×10 мм переходит в трубу диаметром 50×5 мм, после чего поднимается вверх на 20 м. В нижнем и верхнем сечениях трубы установлены манТруба диаметром 200×10 мм переходит в трубу диаметром 50×5 мм, после чего поднимается вверх на 20 м. В нижнем и верхнем сечениях трубы установлены ман
5,0052
2023-04-062023-04-06СтудИзба
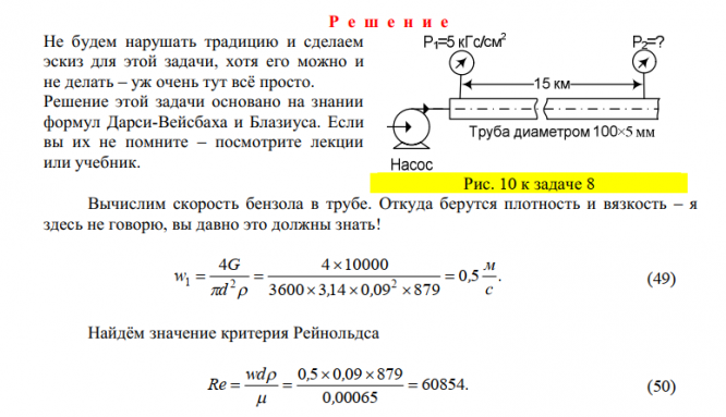
По трубопроводу длиной 15 км и диаметром 100×5 мм перекачивается бензол с расходом 10 т/час при средней температуре 200С. Стенки трубопровода гладкие. Манометр, установленный в начале, показывает давление 5 ат. Определить показание манометра, установленно
Труба диаметром 200×10 мм переходит в трубу диаметром 50×5 мм, после чего поднимается вверх на 20 м. В нижнем и верхнем сечениях трубы установлены манометры. Нижний манометр показывает давление Р1=5 кГс/см2. По трубопроводу перекачивается вода с расх
Описание
УСЛОВИЕ
По трубопроводу длиной 15 км и диаметром 100×5 мм перекачивается бензол с расходом 10 т/час при средней температуре 200С. Стенки трубопровода гладкие.Манометр, установленный в начале, показывает давление 5 ат. Определить показание манометра, установленного в конце трубопровода.

ДЕМО

По трубопроводу длиной 15 км и диаметром 100×5 мм перекачивается бензол с расходом 10 т/час при средней температуре 20 0 С. Стенки трубопровода гладкие. Манометр, установленный в начале, показывает давление 5 ат. Определить показание манометра, установленного в конце трубопровода..
Характеристики решённой задачи
Номер задания
Вариант
Программы
Просмотров
41
Качество
Идеальное компьютерное
Размер
113,5 Kb
Список файлов
Задача 8.pdf

Если работа Вам была полезна, Пожалуйста, потратьте несколько секунд, чтобы оставить нам 5 ЗВЁЗД и положительный отзывы. Мы Вам глубоко признателены!