Для студентов МГТУ им. Н.Э.Баумана по предмету Механика жидкости и газа (МЖГ или Гидравлика)ДЗ 2 - Расчет ламинарного пограничного слоя на пластине, обтекаемой безградиентным потоком несжимаемой жидкости (PDF, MathCAD Prime + Компас (Графики)ДЗ 2 - Расчет ламинарного пограничного слоя на пластине, обтекаемой безградиентным потоком несжимаемой жидкости (PDF, MathCAD Prime + Компас (Графики)
4,9957645
2022-08-182022-08-18СтудИзба
ДЗ 2 - Расчет ламинарного пограничного слоя на пластине, обтекаемой безградиентным потоком несжимаемой жидкости (PDF, MathCAD Prime + Компас (Графики))
Описание
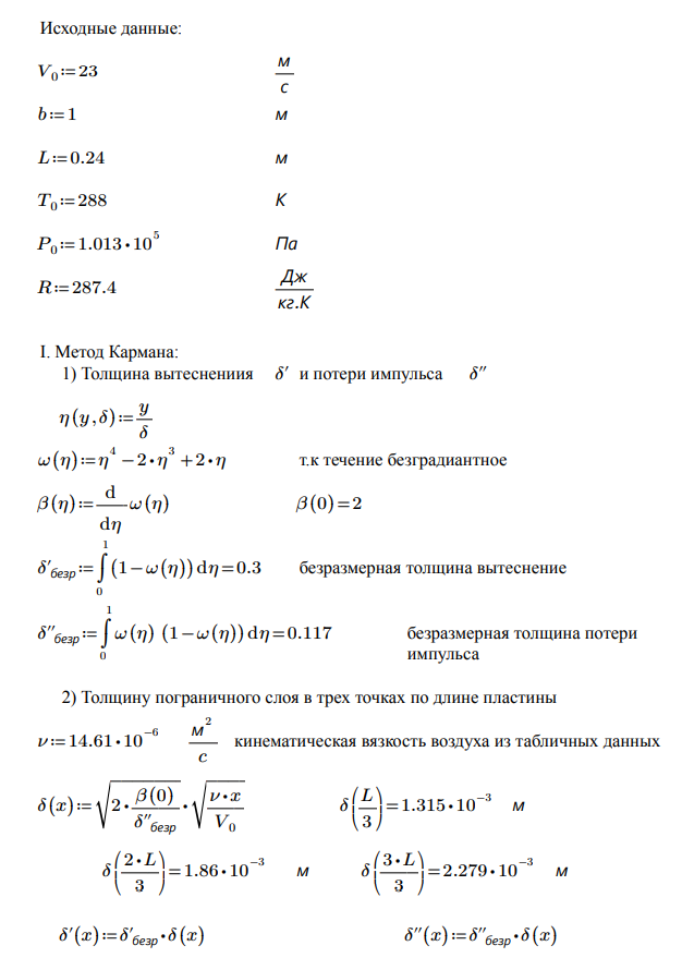
Данное решение для следующих ИСХОДНЫХ ДАННЫХ:
V0=23 м/с |
b=1 м |
L=0,24 м |
T0=288 К |
Для ОСТАЛЬНЫХ исходных данных - заменить исходные данные и получить результат!
В архиве - файл расчета (.mcdx) MathCAD Prime и файл график (.cdw) КОМПАС и в .pdf для ПЕЧАТАНИЯ.
Решение только по методу Кармана, и ДЗ принято!
ДЕМО


Характеристики домашнего задания
Учебное заведение
Номер задания
Теги
Просмотров
20
Качество
Идеальное компьютерное
Размер
862,57 Kb
Список файлов
DZ2 МЖГ.cdw
DZ2 МЖГ.mcdx
DZ2 МЖГ.pdf

Если работа Вам была полезна, Пожалуйста, потратьте несколько секунд, чтобы оставить нам 5 ЗВЁЗД и положительный отзывы. Мы Вам глубоко признателены!