ДЗ 1: Домашнее задание вариант 10
Описание

Файлы условия, демо
Характеристики домашнего задания
Учебное заведение
Семестр
Номер задания
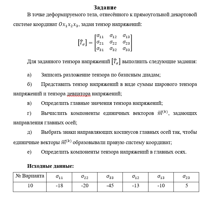
Вариант
Теги
Просмотров
18
Размер
294,53 Kb
Преподаватели
Список файлов
ДЗ№1МДТТ.docx
Комментарии
Нет комментариев
Стань первым, кто что-нибудь напишет!
МГТУ им. Н.Э.Баумана

















