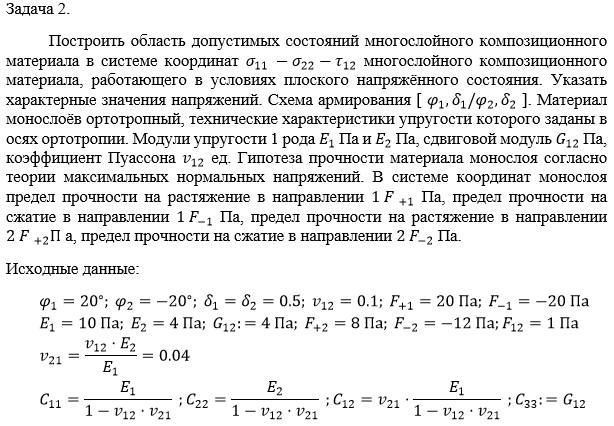
Для студентов МГТУ им. Н.Э.Баумана по предмету Механика деформируемого твёрдого тела (МДТТ)Построение области допустимых состояний многослойного КМПостроение области допустимых состояний многослойного КМ
5,00552
2026-01-302026-01-30СтудИзба
ДЗ 2: Построение области допустимых состояний многослойного КМ вариант 7
Новинка
Описание

Файлы условия, демо
Характеристики домашнего задания
Учебное заведение
Семестр
Номер задания
Вариант
Просмотров
0
Размер
691,58 Kb
Преподаватели
Список файлов
ДЗ МДТТ 2 try2.docx
Комментарии
Нет комментариев
Стань первым, кто что-нибудь напишет!
МГТУ им. Н.Э.Баумана
neposredstvenniy_1
















