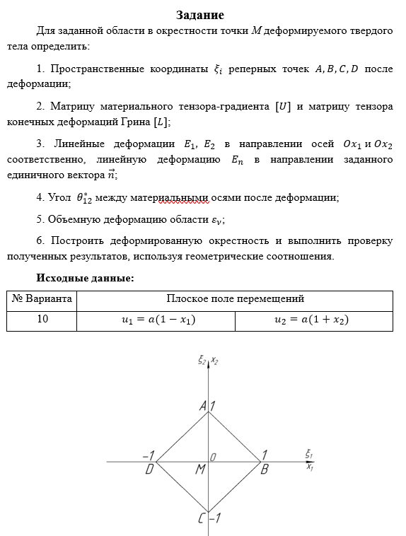
ДЗ 2: Домашнее задание вариант 10
Описание

Файлы условия, демо
Характеристики домашнего задания
Учебное заведение
Семестр
Номер задания
Вариант
Теги
Просмотров
12
Размер
511,28 Kb
Преподаватели
Список файлов
ДЗ№2МДТТ.docx
Комментарии
Нет комментариев
Стань первым, кто что-нибудь напишет!
МГТУ им. Н.Э.Баумана

















