Для студентов по предмету МатематикаДаны уравнения двух сторон параллелограммаДаны уравнения двух сторон параллелограмма
5,0053184
2025-03-182025-03-18СтудИзба
Задача: Даны уравнения двух сторон параллелограмма
Описание
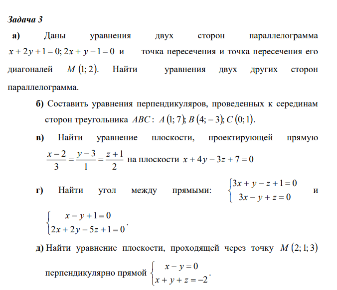
Даны уравнения двух сторон параллелограмма
точка пересечения и точка пересечения его диагоналей М 1; 2. Найти уравнения двух других сторон параллелограмма.
б) Составить уравнения перпендикуляров, проведенных к серединам сторон треугольника
Найти уравнение плоскости, проектирующей прямую
Найти угол между прямыми:
Найти уравнение плоскости, проходящей через точку M 2;1; 3 перпендикулярно прямой
![]()
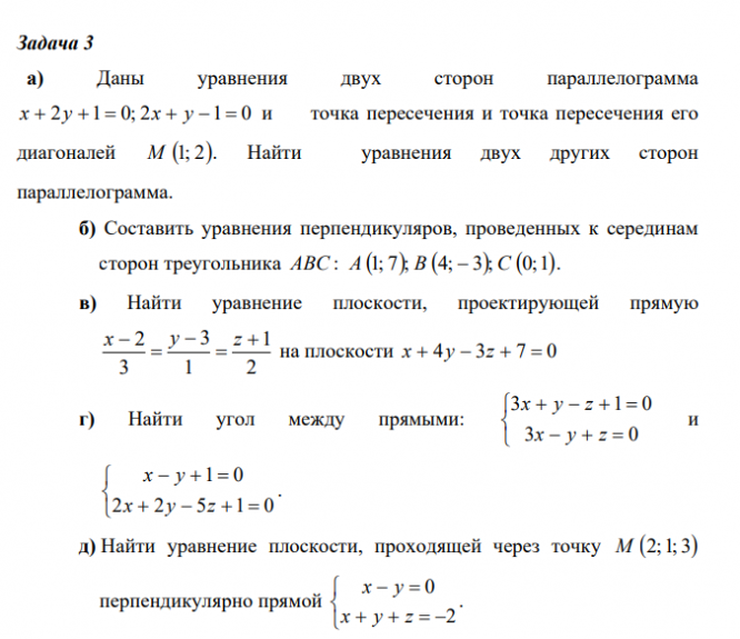
точка пересечения и точка пересечения его диагоналей М 1; 2. Найти уравнения двух других сторон параллелограмма.
б) Составить уравнения перпендикуляров, проведенных к серединам сторон треугольника
Найти уравнение плоскости, проектирующей прямую
Найти угол между прямыми:
Найти уравнение плоскости, проходящей через точку M 2;1; 3 перпендикулярно прямой

Характеристики решённой задачи
Предмет
Просмотров
1
Качество
Идеальное компьютерное
Размер
444,92 Kb
Список файлов
2-7-12.pdf

Если нужен другой вариант работы или отдельная задача из любой работы, пишите в комментарии