Для студентов МГТУ им. Н.Э.Баумана по предмету Математический анализПределы и непрерывность функцийПределы и непрерывность функций
4,92523579
2023-10-122025-04-16СтудИзба
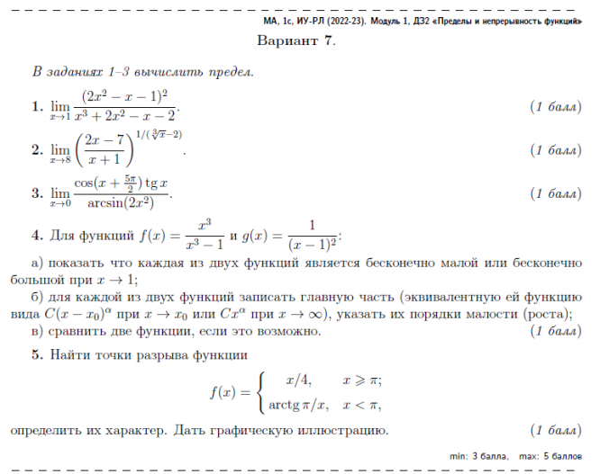
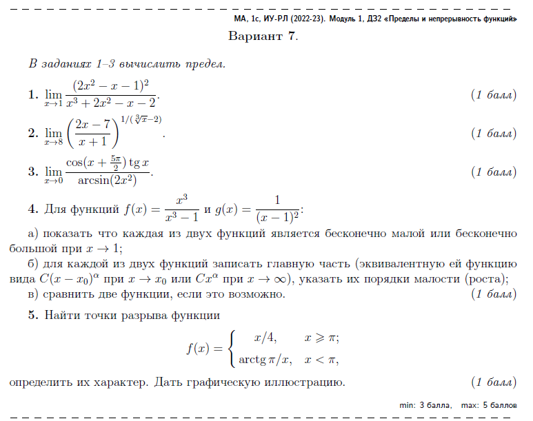
ДЗ 2: Пределы и непрерывность функций вариант 7
-51%
Описание
Характеристики домашнего задания
Предмет
Учебное заведение
Семестр
Номер задания
Вариант
Просмотров
23
Качество
Фото рукописных листов
Размер
1,63 Mb
Список файлов
Пределы и непрерывность функций.pdf

Вам все понравилось? Получите кэшбэк - 40 рублей на Ваш счёт при покупке. Поставьте оценку и напишите положительный комментарий к купленному файлу. После Вы получите деньги на ваш счет.