Для студентов МГТУ им. Н.Э.Баумана по предмету Математический анализИсследование функций и построение их графиковИсследование функций и построение их графиков
5,00511
2022-11-132025-09-09СтудИзба
ДЗ 3: Исследование функций и построение их графиков вариант 9
-51%
Описание
РЕШЕНИЕ ДЗ №3 - ИССЛЕДОВАНИЕ ФУНКЦИЙ И ПОСТРОЕНИЕ ИХ ГРАФИКОВ (Фотка на доске в УЛК)
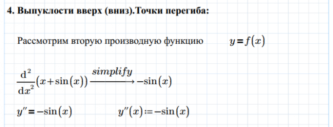
- Графики построены шаг за шагом (Step by step) с подробными объяснениями ( 5 шагов: (1) Область определения, нули, четность, периодичность - (2) Асимптоты - (3) Интервалы возрастания, убывания функции. Точки экстремума - (4) Выпуклости вверх (вниз).Точки перегиба - (5) Построение графика)
- Результаты проверены программой MathCAD Prime
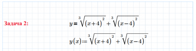
- Решение полного ДЗ (3 задачи)

ДЕМО








Характеристики домашнего задания
Предмет
Учебное заведение
Семестр
Номер задания
Вариант
Просмотров
115
Качество
Идеальное компьютерное
Размер
15,96 Mb
Список файлов
ДЗ 3_ВАРИАНТ-9.pdf

Если работа Вам была полезна, Пожалуйста, потратьте несколько секунд, чтобы оставить нам 5 ЗВЁЗД и положительный отзывы. Мы Вам глубоко признателены!