Для студентов МГТУ им. Н.Э.Баумана по предмету Математический анализПределы и непрерывность функцийПределы и непрерывность функций
4,92523024
2020-01-212025-04-12СтудИзба
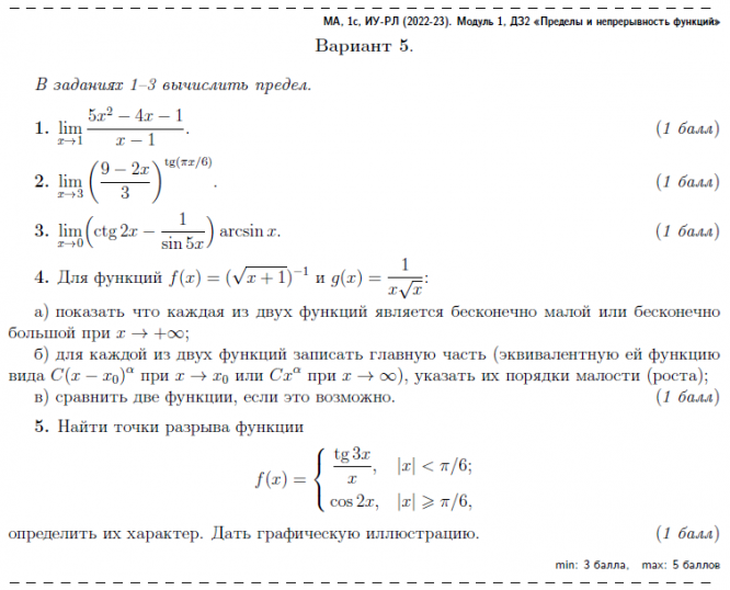
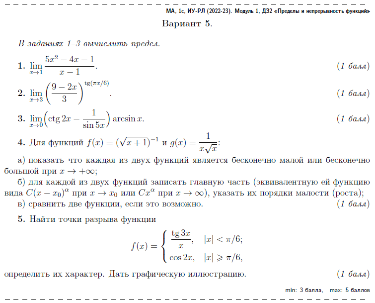
ДЗ 2: Пределы и непрерывность функций вариант 5
-51%
Описание
Характеристики домашнего задания
Предмет
Учебное заведение
Семестр
Номер задания
Вариант
Просмотров
68
Качество
Фото рукописных листов
Размер
1,48 Mb
Список файлов
Пределы и непрерывность функции.pdf

Вам все понравилось? Получите кэшбэк - 40 рублей на Ваш счёт при покупке. Поставьте оценку и напишите положительный комментарий к купленному файлу. После Вы получите деньги на ваш счет.