Для студентов МГТУ им. Н.Э.Баумана по предмету Математический анализБилеты, задачи и готовая теория для экзамена (ИУ, РЛ, БМТ)Билеты, задачи и готовая теория для экзамена (ИУ, РЛ, БМТ)
4,85532
2021-06-252021-06-25СтудИзба
Ответы к экзамену: Билеты, задачи и готовая теория для экзамена (ИУ, РЛ, БМТ)
Описание
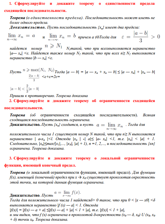
1. Сформулируйте и докажите теорему о единственности предела сходящейся последовательности. [Л. 4]
2. Сформулируйте и докажите теорему об ограниченности сходящейся последовательности. [Л. 4]
3. Сформулируйте и докажите теорему о локальной ограниченности функции, имеющей конечный
предел. [Л. 5]
4. Сформулируйте и докажите теорему о сохранении функцией знака своего предела. [Л. 5]
5. Сформулируйте и докажите теорему о предельном переходе в неравенстве. [Л. 5]
6. Сформулируйте и докажите теорему о пределе промежуточной функции. [Л. 5]
7. Сформулируйте и докажите теорему о пределе произведения функций. [Л. 6]
8. Сформулируйте и докажите теорему о пределе сложной функции. [Л. 6]
9. Докажите, что lim
x→0
sin x
x
= 1. [Л. 6]
10. Сформулируйте и докажите теорему о связи функции, ее предела и бесконечно малой. [Л. 7]
11. Сформулируйте и докажите теорему о произведении бесконечно малой функции на
ограниченную. [Л. 7]
12. Сформулируйте и докажите теорему о связи между бесконечно большой и бесконечно
малой. [Л. 7]
13. Сформулируйте и докажите теорему о замене бесконечно малой на эквивалентную под знаком
предела. [Л. 8]
14. Сформулируйте и докажите теорему о необходимом и достаточном условии эквивалентности
бесконечно малых. [Л. 8]
15. Сформулируйте и докажите теорему о сумме конечного числа бесконечно малых разных
порядков. [Л. 8]
16. Сформулируйте и докажите теорему о непрерывности суммы, произведения и частного
непрерывных функций. [Л. 9]
17. Сформулируйте и докажите теорему о непрерывности сложной функции. [Л. 9]
2. Сформулируйте и докажите теорему об ограниченности сходящейся последовательности. [Л. 4]
3. Сформулируйте и докажите теорему о локальной ограниченности функции, имеющей конечный
предел. [Л. 5]
4. Сформулируйте и докажите теорему о сохранении функцией знака своего предела. [Л. 5]
5. Сформулируйте и докажите теорему о предельном переходе в неравенстве. [Л. 5]
6. Сформулируйте и докажите теорему о пределе промежуточной функции. [Л. 5]
7. Сформулируйте и докажите теорему о пределе произведения функций. [Л. 6]
8. Сформулируйте и докажите теорему о пределе сложной функции. [Л. 6]
9. Докажите, что lim
x→0
sin x
x
= 1. [Л. 6]
10. Сформулируйте и докажите теорему о связи функции, ее предела и бесконечно малой. [Л. 7]
11. Сформулируйте и докажите теорему о произведении бесконечно малой функции на
ограниченную. [Л. 7]
12. Сформулируйте и докажите теорему о связи между бесконечно большой и бесконечно
малой. [Л. 7]
13. Сформулируйте и докажите теорему о замене бесконечно малой на эквивалентную под знаком
предела. [Л. 8]
14. Сформулируйте и докажите теорему о необходимом и достаточном условии эквивалентности
бесконечно малых. [Л. 8]
15. Сформулируйте и докажите теорему о сумме конечного числа бесконечно малых разных
порядков. [Л. 8]
16. Сформулируйте и докажите теорему о непрерывности суммы, произведения и частного
непрерывных функций. [Л. 9]
17. Сформулируйте и докажите теорему о непрерывности сложной функции. [Л. 9]
Характеристики ответов (шпаргалок) к экзамену
Предмет
Учебное заведение
Семестр
Просмотров
467
Размер
17,28 Mb
Список файлов
к экзамену
билеты к экзамену
1.jpg
2.jpg
3.jpg
4.jpg
5.jpg
6.jpg
7.jpg
8.jpg
9.jpg
10.jpg
11.jpg
12.jpg
13.jpg
14.jpg
15.jpg
16.jpg
17.jpg
18.jpg
19.jpg
20.jpg
21.jpg
22.jpg
23.jpg
24.jpg
25.jpg
26.jpg
27.jpg
28.jpg
29.jpg
Комментарии
Нет комментариев
Стань первым, кто что-нибудь напишет!
МГТУ им. Н.Э.Баумана


















