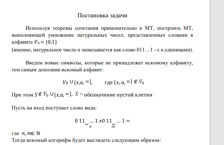
Для студентов МГТУ им. Н.Э.Баумана по предмету Математическая логика и теория алгоритмовВыполненное дз по теории алгоритмов вариант 5 (см условие)Выполненное дз по теории алгоритмов вариант 5 (см условие)
2021-01-282021-01-28СтудИзба
ДЗ: Выполненное дз по теории алгоритмов вариант 5 (см условие)
Описание
Характеристики домашнего задания
Учебное заведение
Семестр
Просмотров
190
Размер
559,85 Kb
МГТУ им. Н.Э.Баумана
все по 50


















