Для студентов НИУ «МЭИ» по предмету Линейная алгебра и аналитическая геометрияЛекцииЛекции
2022-12-082022-12-08СтудИзба
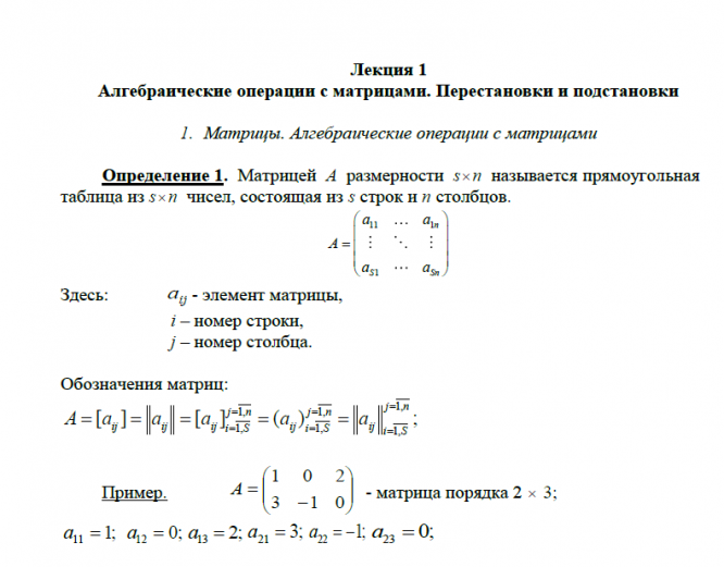
Лекции
Описание
Характеристики лекций
Тип
Учебное заведение
Семестр
Просмотров
31
Качество
Идеальное компьютерное
Размер
8,96 Mb
Список файлов

Вам все понравилось? Получите кэшбэк - 40 рублей на Ваш счёт при покупке. Поставьте оценку и напишите положительный комментарий к купленному файлу. После Вы получите деньги на ваш счет.